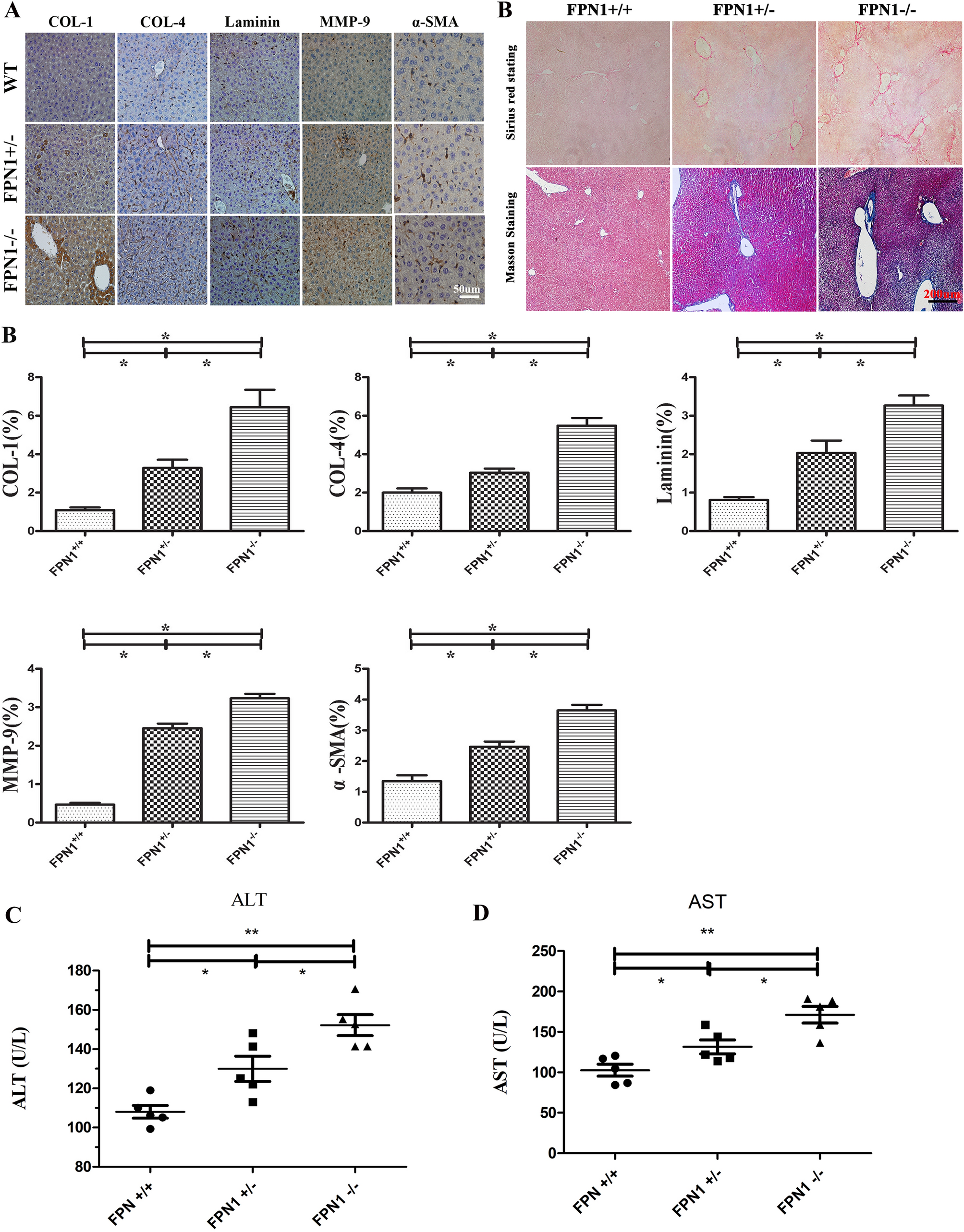
Figure 3

Downregulation of FPN1 in hepatic cells induced liver fibrosis. (A) Liver sections were incubated with antibodies against COL-1, COL-4, Laminin, α-SMA, and MMP-9 and stained with Sirius red or Masson (× 400). (B) Error bars correspond to the mean ± standard deviation of IHC. ALT (C) and AST (D) content in mouse serum (FPN1+/+, FPN1−/+, FPN1−/−). All results are from three independent experiments. *P < 0.05, **P < 0.001.