Figure 3
From: The measurement, evolution, and neural representation of action grammars of human behavior

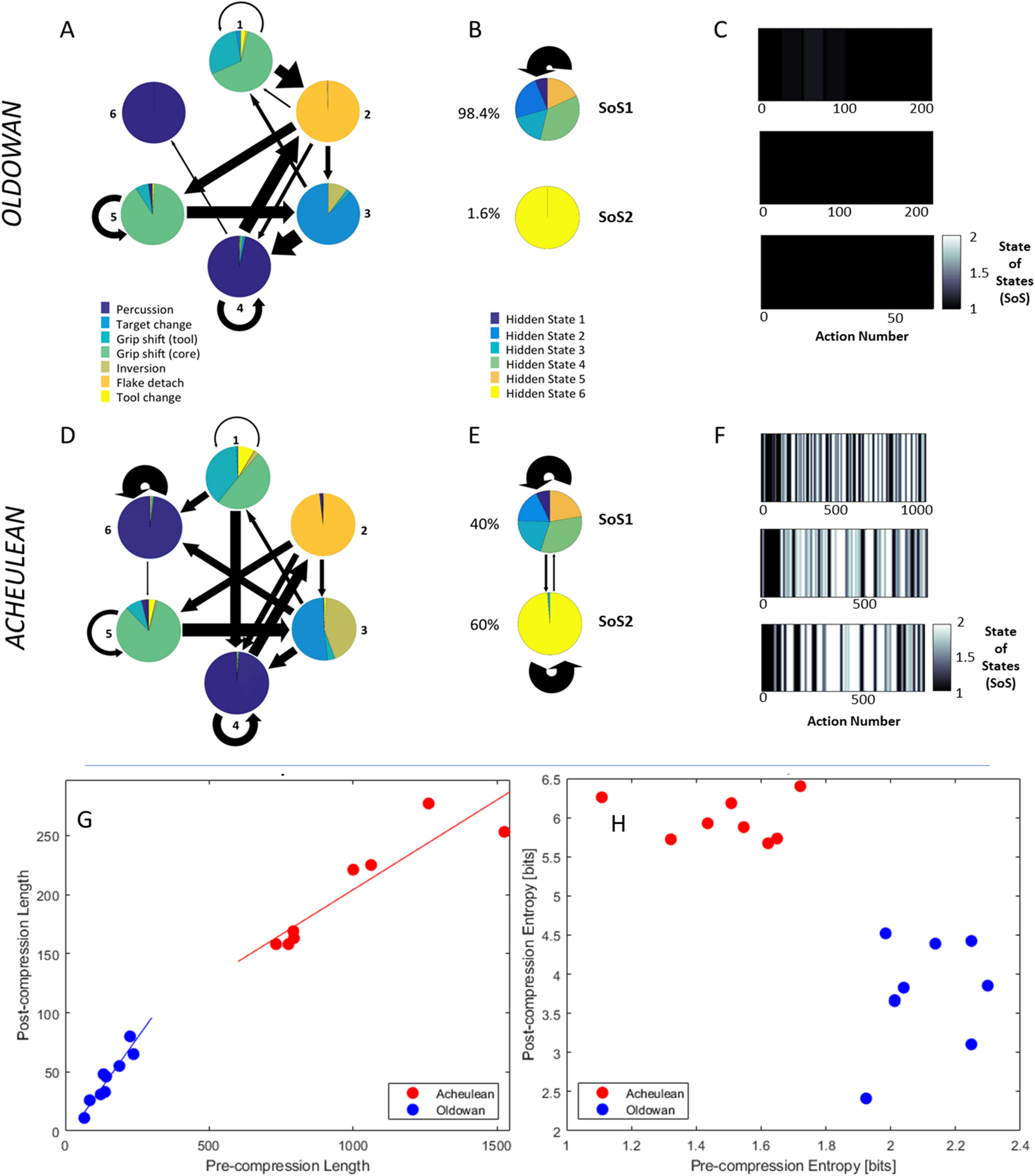
Results of grammatical analysis: HMM analysis (A–F) Empirical transition (arrows) and emission (pie charts) matrices of 6-state HMM fitted to all Oldowan (A) and Acheulean (D) sequences. Arrow thickness indicates transition probabilities between states (values < 5% not displayed). Pie chart area indicates probability of an action being performed in that state. Oldowan Hidden State 6 accounts for less than 2% of all data points. In the middle are similar illustrations of the superordinate "States-of-States” for Oldowan (B) and Acheulean (E) data. At right are examples of the running average State of States for Oldowan (C) and Acheulean (D) time-series. Black: everything in SoS 1; white: everything in SoS 2. Sequitur analysis (G,H): Effect of Sequitur compression on Acheulean (red) and Oldowan (blue) sequences, show clear differences between Oldowan and Acheulean sequences as measured by pre- and post-compression length (G). Note, how the slope of pre/post compression straight line fits is clearly different between Oldowan and Acheulean. Similarly, the information content within the uncompressed and compressed sequences as measured is clearly different (H).