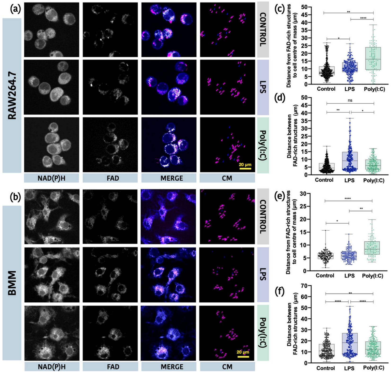
Figure 6

FAD-TPEF intensity localization is a potential marker for mitochondrial organization. Representative images of (a) RAW264.7 cells and (b) primary BMM, showing from left to right, NAD(P)H-TPEF intensity, FAD-TPEF intensity, Merged TPEF intensity from NAD(P)H and FAD channels, and the centre of mass (CM) distribution of FAD-rich structures. Distance of FAD-rich structures to cell centre of mass for RAW264.7 cells (c) and primary BMM (e). Distance between FAD-rich structures for RAW264.7 cells (d) and primary BMM (f) (*p < 0.05, **p < 0.01, ***p < 0.001, ****p < 0.0001, ns: non-significant).