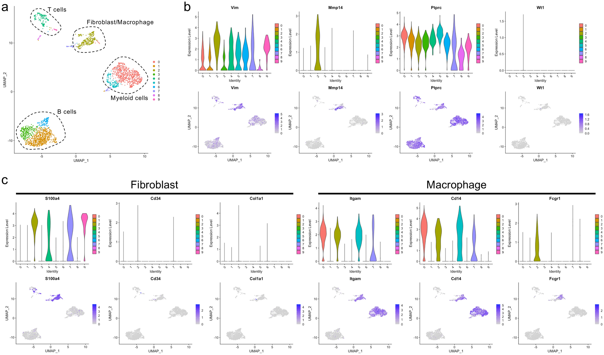
Figure 4

scRNA-Seq using omentum cells. (a) UMAP of scRNA-seq (n = 2456 cells) revealed 10 clusters. (b) Violin (top) and feature plots (bottom) illustrating fibroblast markers Vim and Mmp14, pan-hematopoietic marker Ptprc (also known as CD45), and adipose-derived stem cell marker Wt1. (c) Violin (top) and feature plots (bottom) illustrating fibroblast markers S100a4, CD34, and Col1a1, and macrophage markers Itgam (also known as CD11b), CD14, and Fcgr1 (also known as CD64).