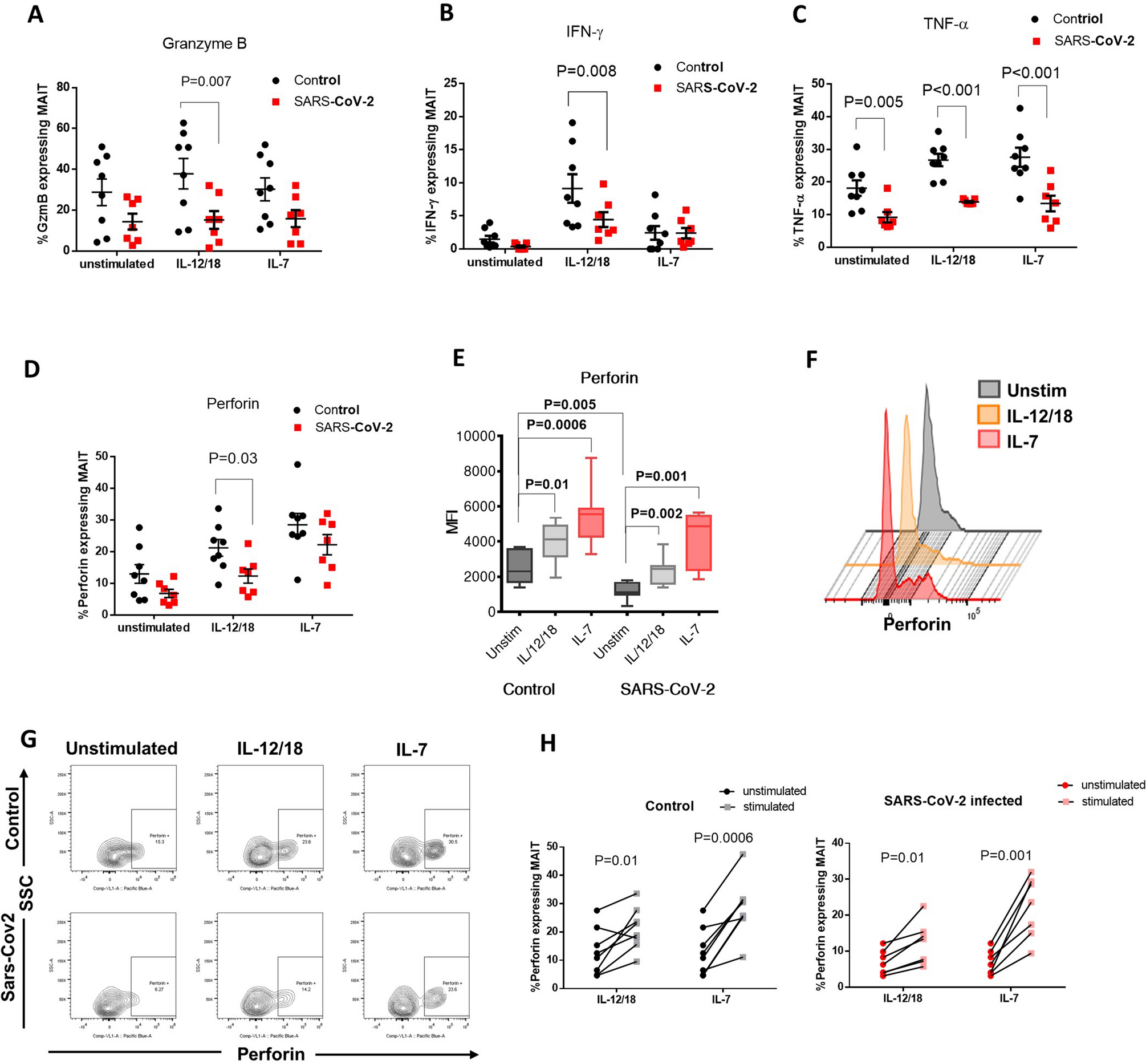
Figure 2

Effect of SARS-CoV-2 infection on the function of MAIT cells measured by the expression levels of cytokine and cytolytic proteins upon in vitro stimulation. Frequency of MAIT cells expressing (A) granzyme B (B) IFN-γ, (C) TNF-α and (D) perforin in PBMCs isolated from the peripheral blood of COVID-19 patients (presenting with mild symptoms) compared to uninfected individuals with or without stimulation with a combination of IL-12 and IL-18 or IL-7 alone. Multiple t-tests with Holm-Sidak’s correction for multiple comparisons were conducted to compare the SARS-CoV2 infected group with the control uninfected group; bars show the standard error of the mean. (E) Mean fluorescence intensity (MFI) of perforin in MAIT cells isolated from control and infected individuals. Mann–Whitney t-test was conducted to compare the unstimulated patients and control groups, and paired t-tests were used to compare stimulated and unstimulated cells within each group, bars show maximum and minimum values (F) Histogram representation of perforin expression in MAIT cells of a mildly affected individual that were either unstimulated or incubated with IL-12/18 nor IL-7 for 24 h. (G) Flow cytometric analysis of MAIT cells expressing perforin, showing an example of a control individual and a SARS-CoV2 infected patient. (H) Percentage of MAIT cells expressing perforin in the control and patient groups with or without stimulation with IL-12/18 or IL-7 alone. Paired t-tests were conducted to determine statistical significance between stimulated and unstimulated groups.