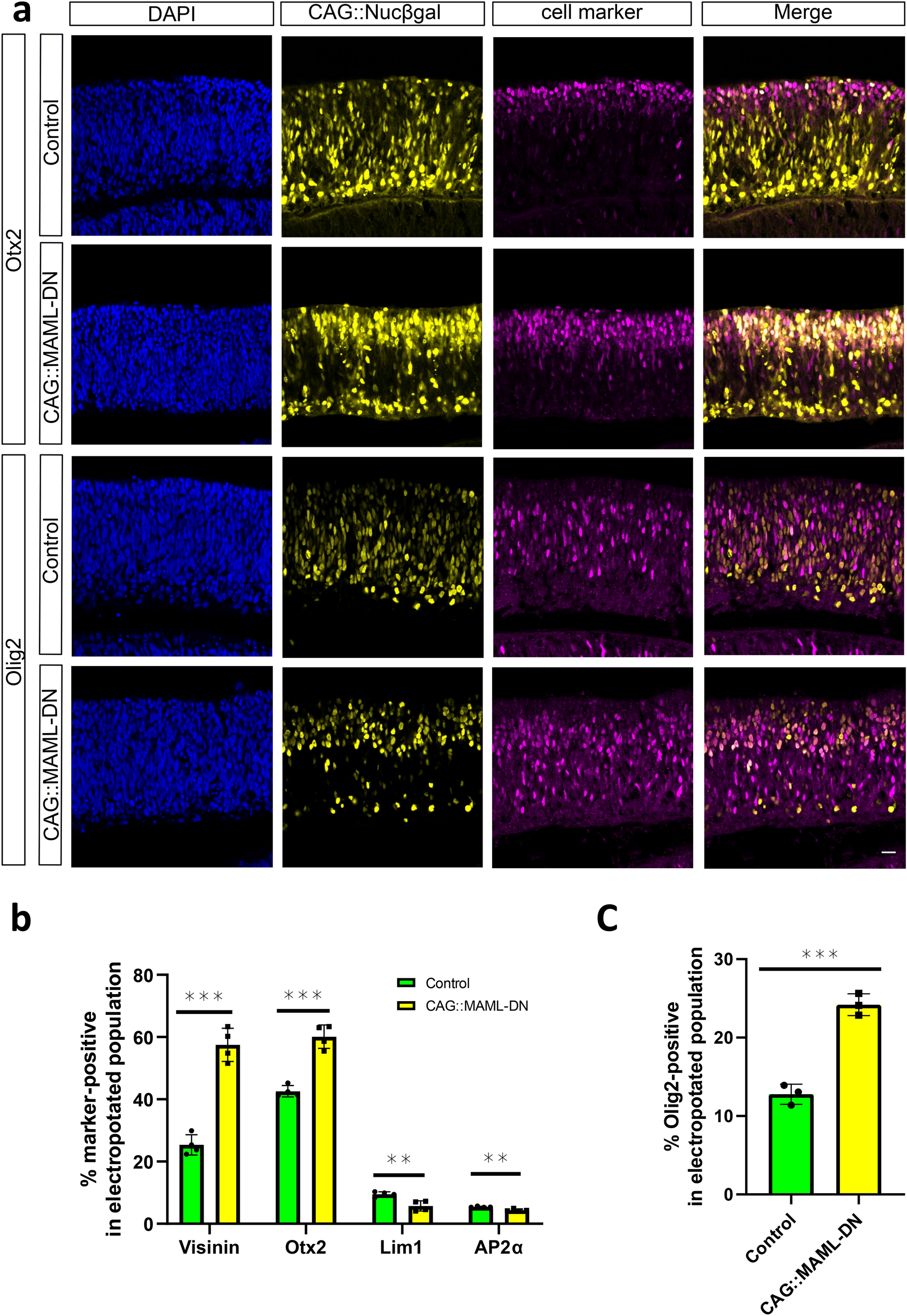
Figure 3

Effects of CAG::MAML-DN on endogenous retinal markers. (a) Confocal images of vertically sectioned E5 chick retinas co-electroporated with CAG::Nucßgal, and with or without CAG::MAML-DN and then cultured for 2 days. Sections were immunostained with Otx2 or Olig2 markers (magenta), CAG::Nucßgal (yellow), and nuclei visualized with DAPI. The scale bar shown in the bottom right picture denotes 40 µm and applies to all images. All images are oriented with the scleral side of the retina at the top of the image. (b) Flow cytometry quantification of the percentage of Visinin, Otx2, Lim1 and AP2α-positive cells within the electroporated cells. Dissociated chick retinal cells electroporated ex vivo at E5 with the co-electroporation control CAG::TdTomato, under control (green bars) or CAG::MAML-DN (yellow bars) conditions. The retinas were cultured for 2 days. The Shapiro–Wilk normality test was used to confirm the normal distribution. ** signifies p < 0.01, *** signifies p < 0.001 with a two-tailed student’s t-test. Each point represents one biological replicate. (C) Quantification of the percentage of Olig2-positive cells within the electroporated cell population from cell counting. Sectioned chick retinas electroporated ex vivo at E5 with the co-electroporation control CAG::Nucßgal. The retinas were cultured for 2 days. The Shapiro–Wilk normality test was used to confirm the normal distribution. *** signifies p < 0.001 with a two-tailed student’s t-test. Each point represents one biological replicate. The columns represent mean, and the error bars represent standard deviation.