Figure 4

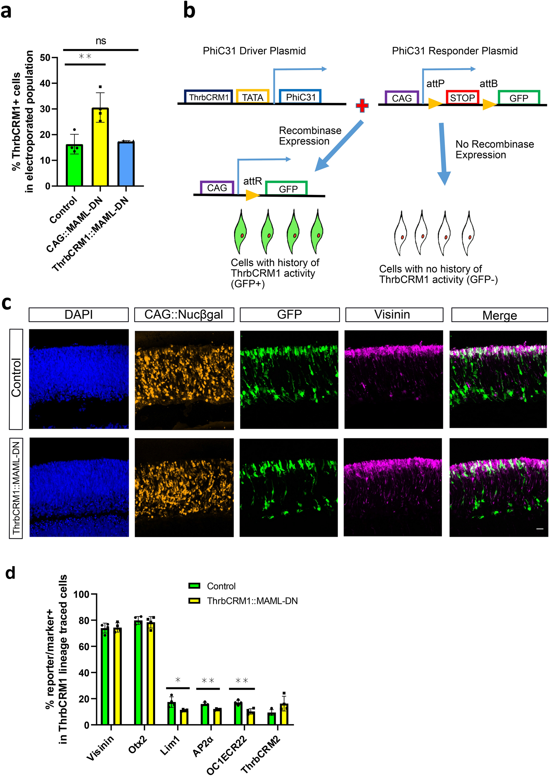
Targeted expression of MAML-DN to cone/HC restricted RPCs does not alter cone formation. (a) Flow cytometry quantification of the percentage of ThrbCRM1::GFP reporter-positive cells within all the electroporated cells. Dissociated chick retinal cells electroporated ex vivo at E5 with the CAG::iRFP co-electroporation control, and with or without CAG::MAML-DN or ThrbCRM1::MAML-DN and cultured for 2 days. The Shapiro–Wilk normality test was used to confirm the normal distribution. ANOVA with a post hoc Dunn test was used to test significance. ** signifies p < 0.01, ns signifies p > 0.05. (b) Schematic representation of PhiC31 recombinase-based lineage tracing strategy23. (c) Confocal images of vertically sectioned E5 chick retinas co-electroporated with CAG::Nucßgal using ThrbCRM1::MAML-DN lineage trace with a PhiC31 responder plasmid shown in A. The retinas were cultured for 2 days post-electroporation. Sections were immunostained with Visinin (magenta), CAG::Nucßgal (orange), and nuclei visualized with DAPI. The scale bar shown in the bottom right picture denotes 40 µm and applies to all images. All images are oriented with the scleral side of the retina at the top of the image. (d) Flow cytometry quantification of the percentage of Otx2, Lim1, AP2α, OC1ECR22 and ThrbCRM2 reporter-positive cells within the ThrbCRM1 lineage traced cell population. Dissociated chick retinal cells electroporated ex vivo at E5 with the co-electroporation control CAG::TdTomato, ThrbCRM1::PhiC31 and its responder plasmid, and with or without CAG::MAML-DN. The retinas were cultured for 2 days post-electroporation. The Shapiro–Wilk normality test was used to confirm the normal distribution. Mann–Whitney test was used to test significance in ThrbCRM2 quantification. A two-tailed student’s t-test was used to test significance in the rest of the quantifications. * signifies p < 0.05, ** signifies p < 0.01. Each point represents one biological replicate.