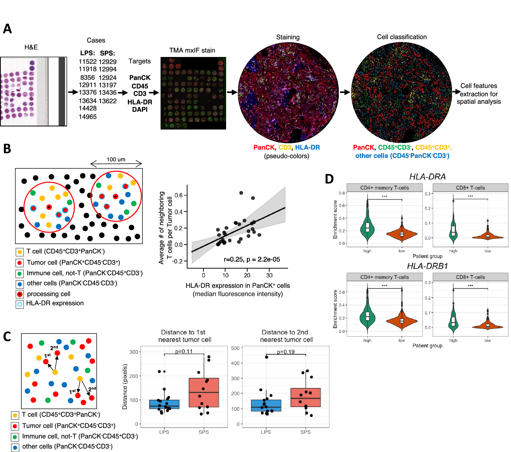
Figure 5

Validation by mIF on matching samples and cell enrichment analysis on RNA-Seq data from TCGA (A) Experiment design. TMA was generated from lung tissue blocks from patients with LPS and SPS lung adenocarcinoma. Two tissue cores were used to represent one patient. Fluorescent staining was performed for PanCK, CD45, CD3, HLA-DR, DAPI. Slides were scanned and images were extracted. Cell nuclei were segmented using deep learning algorithm (cellpose.org) and were further processed in KNIME analytical platform. Cell classification using combination of binary markers yielded following cell classes: “ECC/Tumor cells” (PanCK+CD45−CD3−), “T-cells” (CD3+CD45+PanCK−), “Immune (none-T) cells” (CD45+CD3−PanCK−), “Other cells” (CD45−CD3−PanCK−). (B) Correlation between HLA-DR expression on Tumor cells and T cell number was determined by Spearman’s rank-order correlation test. For this, in neighborhoods of 100 micrometers diameter for each (processing) Tumor cell, HLA-DR median fluorescence intensity in Tumor cells and average number of neighboring T cells per sample were calculated and used as inputs. (C) Spatial analysis was performed in KNIME by calculation of distances from each T cell to nearest 1st and 2nd Tumor cell. (D) Cell enrichment analysis on lung ADC RNA-Seq data from TCGA using xCell, comparing enrichment of CD4+ memory T cells and CD8+ T cells between patients with high (n = 120) vs. low (n = 120) gene expression of HLA-DRA and HLA-DRB1. Significance was assessed by Mann–Whitney U test (***p value < 0.001).