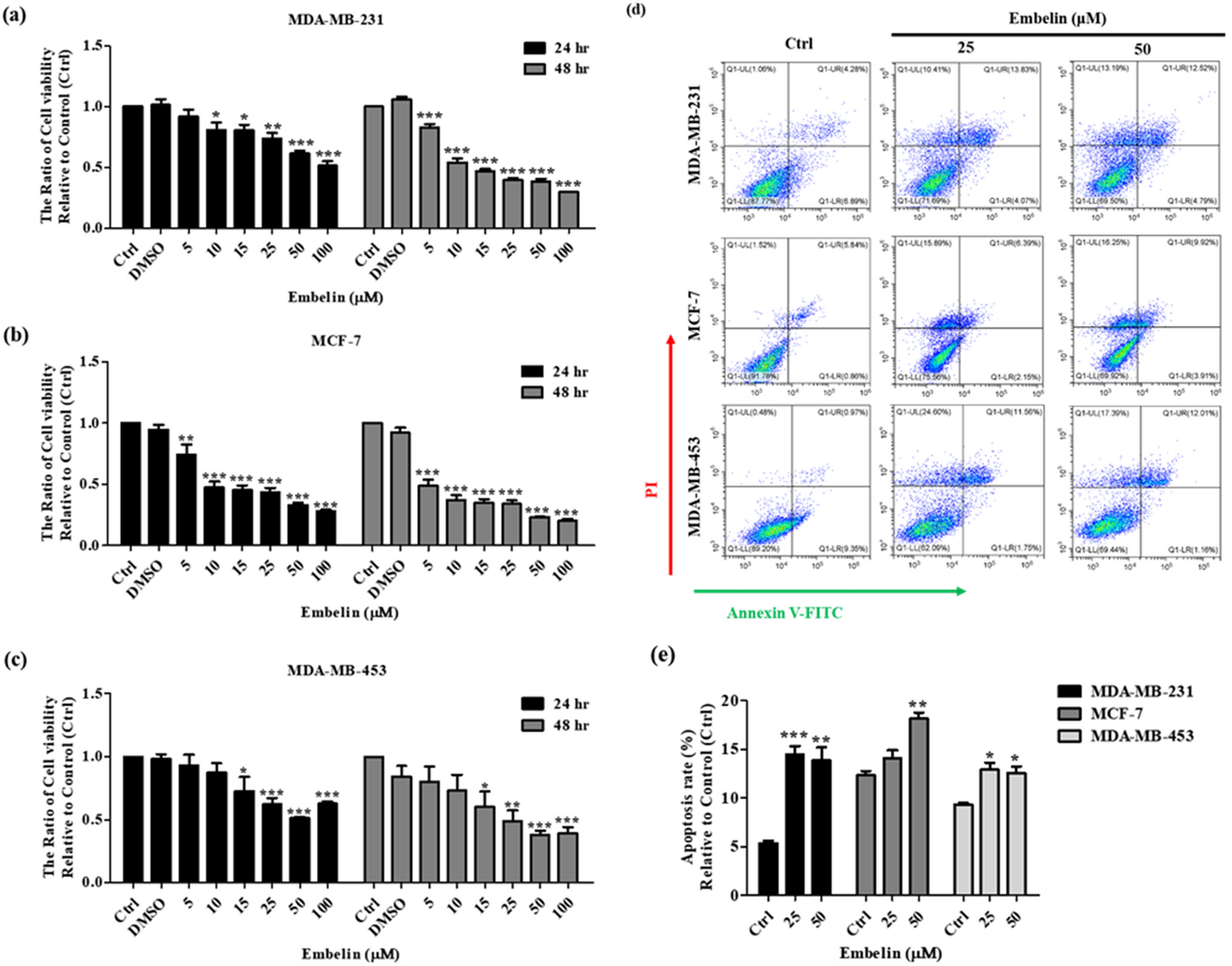
Figure 1

The effect of embelin on breast cancer cell lines. (a) MDA-MB-231, (b) MCF-7 and (c) MDA-MB-453 were treated with embelin at different concentrations (0, 5, 10, 15, 25, 50, 100 μM) for 24 h and 48 h. The results were detected by MTT assay and multimode microplate readers at a wavelength of 545 nm. (d) Annexin V/propidium (PI) dye was used to determine the rate of apoptosis following treatment with 25 or 50 μM embelin for 24 h in three breast cancer cell lines. (e) Quantitative graphs of the apoptotic rate of (d). Data were shown as mean ± SEM and analyzed by one-way ANOVA with Dunnett's test. (n = 3, *P < 0.05, **P < 0.01, ***P < 0.001).