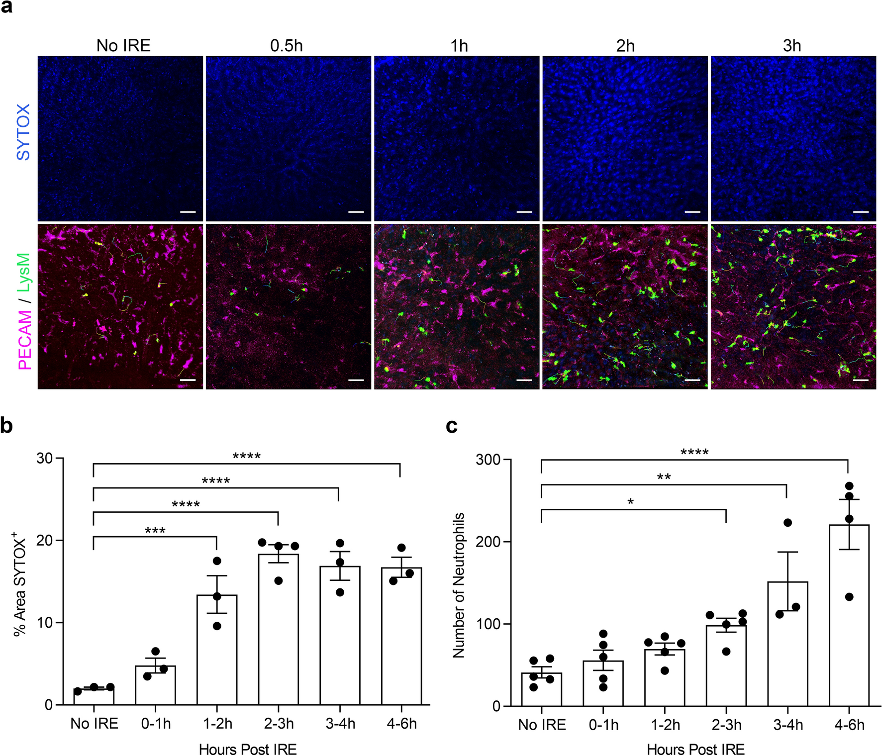
Figure 1

Intravital imaging demonstrates patent microvasculature, delayed cell death, and neutrophil recruitment after IRE. (a) LysM-eGFP mice, in which neutrophils express eGFP, were given intravenous anti-PECAM-1-PE to label endothelial cells and SYTOX Blue to identify dead cells. Intravital imaging of the liver was performed without IRE or at early timepoints after 1500 V/cm IRE treatment. (b) Percentage of liver parenchyma area positive for SYTOX per intravital image field (500μmx520μm field of view with 25 × objective) was determined at baseline (No IRE) and at the indicated time spans after IRE treatment. (c) Numbers of neutrophils (eGFP+ cells) per intravital image field were counted at baseline (No IRE) and at the indicated time spans after IRE treatment. For (b,c), one-way ANOVA shows significant differences between No IRE and all of the time brackets after IRE (p < 0.0001). Post hoc multiple comparison with Holm–Sidak correction of each time bracket to the No IRE baseline demonstrates *p < 0.05, **p < 0.01, ***p < 0.001, and ****p < 0.0001. Individual points represent independent animals (n = 3–5 per condition). Graph bars and error bars show mean ± SEM.