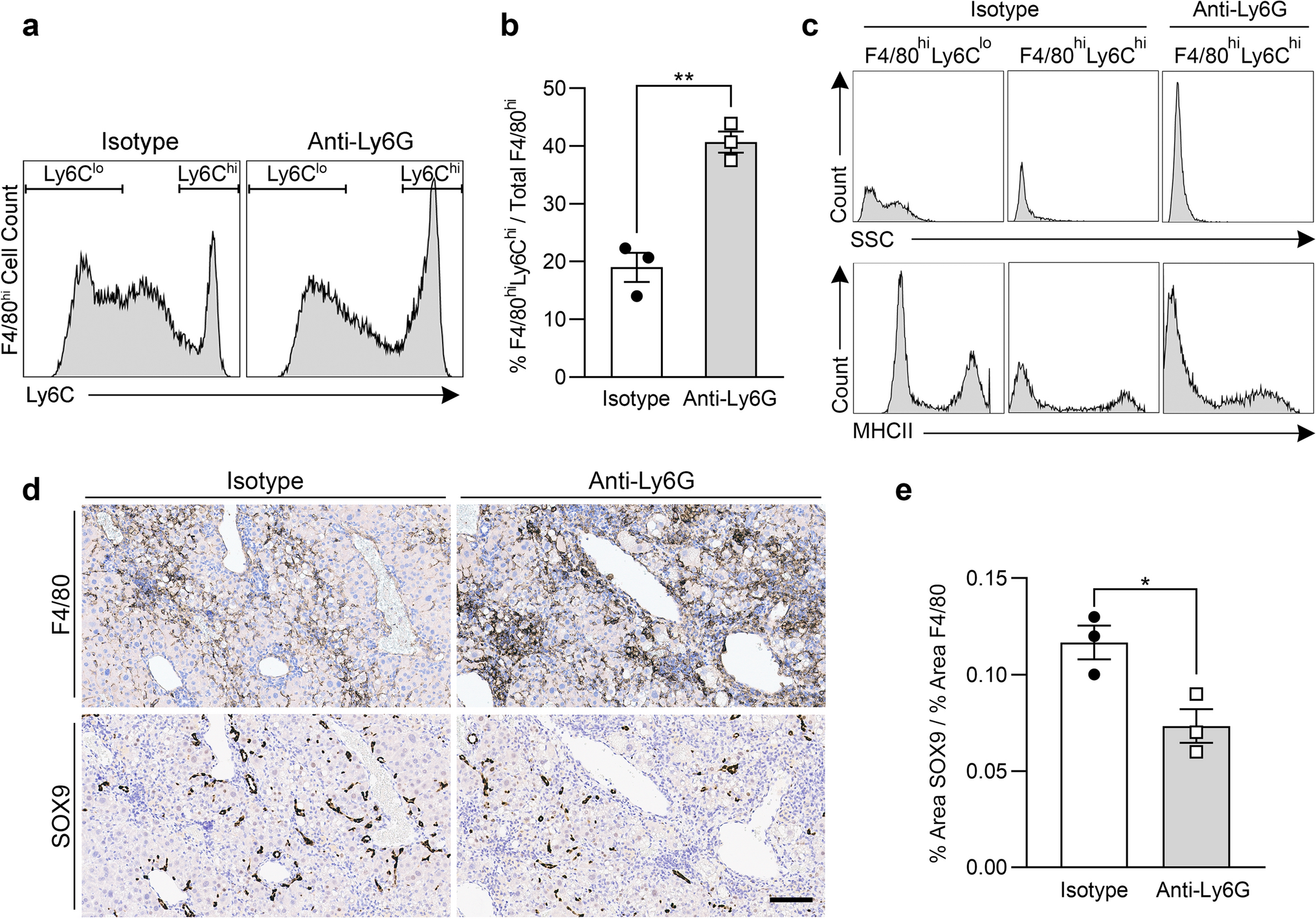
Figure 6

Neutrophil depletion increases the proportion of F4/80hiLy6Chi macrophages in IRE-treated liver, and areas of F4/80+ macrophage clusters correlate with lower numbers of SOX9+ liver progenitors. (a) Representative flow cytometry histograms showing Ly6C expression in CD11b+F4/80hi macrophages isolated from IRE-treated liver 7 days post treatment in mice given isotype control or anti-Ly6G to deplete neutrophils. Gates show subpopulations defined as Ly6Chi or Ly6Clo. (b) F4/80hiLy6Chi macrophages as a percentage of total F4/80hi macrophages in IRE-treated liver parenchyma of mice with or without neutrophil depletion. (c) Representative histograms comparing the SSC and MHCII characteristics of F4/80hiLy6Chi macrophages in neutrophil-depleted mice with the macrophage subsets in control mice. (d) Representative immunohistochemistry images of F4/80 and SOX9 expression in IRE-treated liver 7 days after treatment in control and neutrophil-depleted mice (scale bar = 100 μm). (e) Quantification of SOX9 staining relative to F4/80 staining in the liver of isotype and anti-Ly6G-treated mice 7 days post IRE. Representative histograms and histology images were chosen from among data presented in (b,e), in which unpaired two-tailed t tests show *p < 0.05 and **p < 0.01. Data points represent individual animals (n = 3). Graph bars and error bars show mean ± SEM.