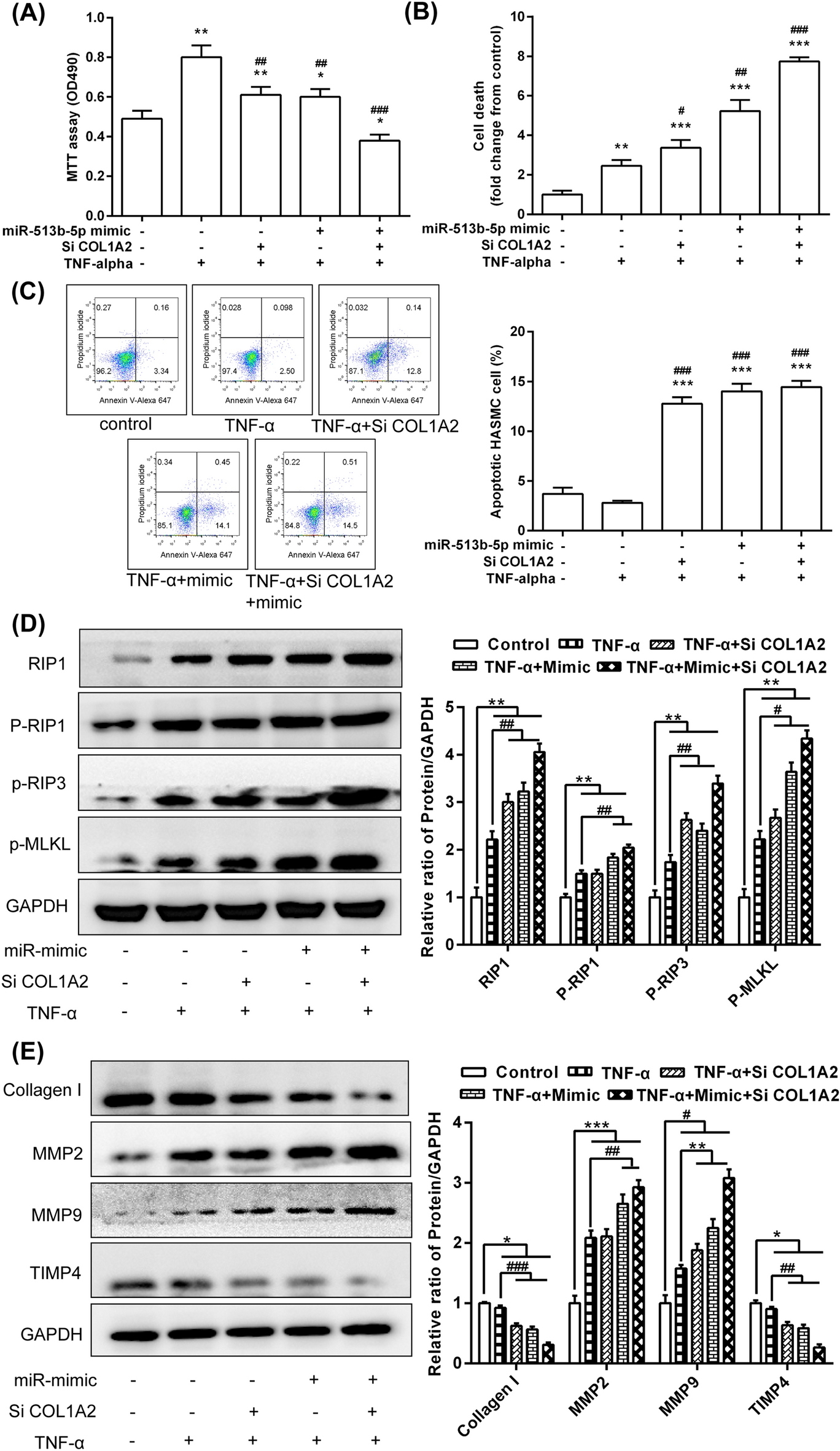
Figure 7

MiR-513b-5p/COL1A2 affected the vitality of the HASMCs during TNF-α intervention by RIP1-RIP3-MLKL and MMPs pathways. (A) MTT assay was used to analyse cell viability. (B) LDH release assay was used to detect cell death. (C) Flow cytometric analysis was performed to detect cell apoptosis. (D) Western blot was used to detect the expression of RIP1-RIP3-MLKL pathway. (E) The expression of related proteins in the MMP pathway. All data are expressed as means ± standard deviation, and three independent experiments were carried out. Compared with mimic NC + siRNA NC + TNF-α (−) group, *p < 0.05, **p < 0.01, and ***p < 0.001. Compared with mimic NC + siRNA NC + TNF-α (+) group, #p < 0.05, ##p < 0.01, and ###p < 0.001. One-way ANOVA with two-sided LSD post hoc test was performed.