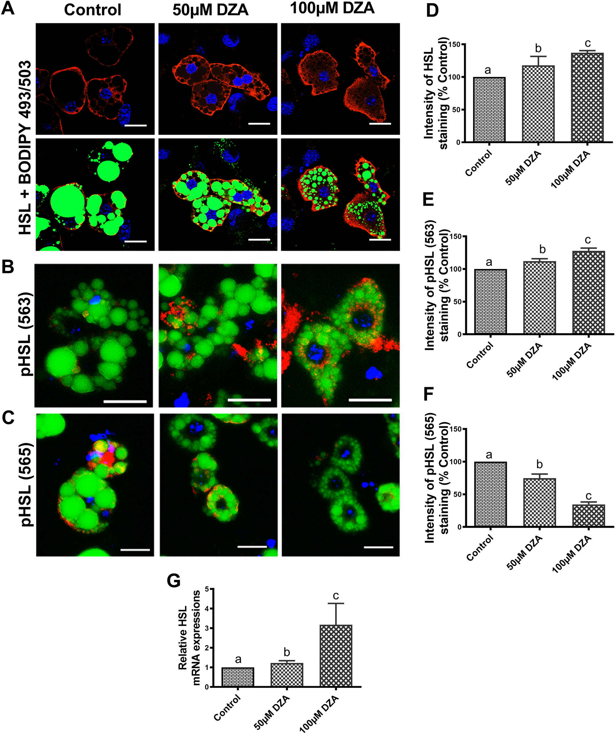
Figure 4

DZA activates HSL in 3T3-L1 adipocytes. Representative immunofluorescence images of (A) total HSL (B) pHSL-Ser(563), and (C) pHSL-Ser(565) in BODIPY 493/503 and DAPI stained control and DZA-treated 3T3-L1 adipocytes (Scale bar—20 µm). The fluorescence intensity of (D) HSL, (E) pHSL-Ser(563) and (F) pHSL-Ser(565) in DZA-treated cells normalized to % of control cells, n = 4 experiments; Images (confocal microscope—Panel A; Keyence BZ-X810 florescence microscope—Panels B and C) of 22 random cells from each treatment group per experiment were captured and analysed. (G) Relative HSL mRNA levels in control and DZA-treated 3T3-L1 adipocytes (n = 5). Data are presented as the mean ± SEM; values not sharing a common letter significantly differ from each other at p ≤ 0.05.