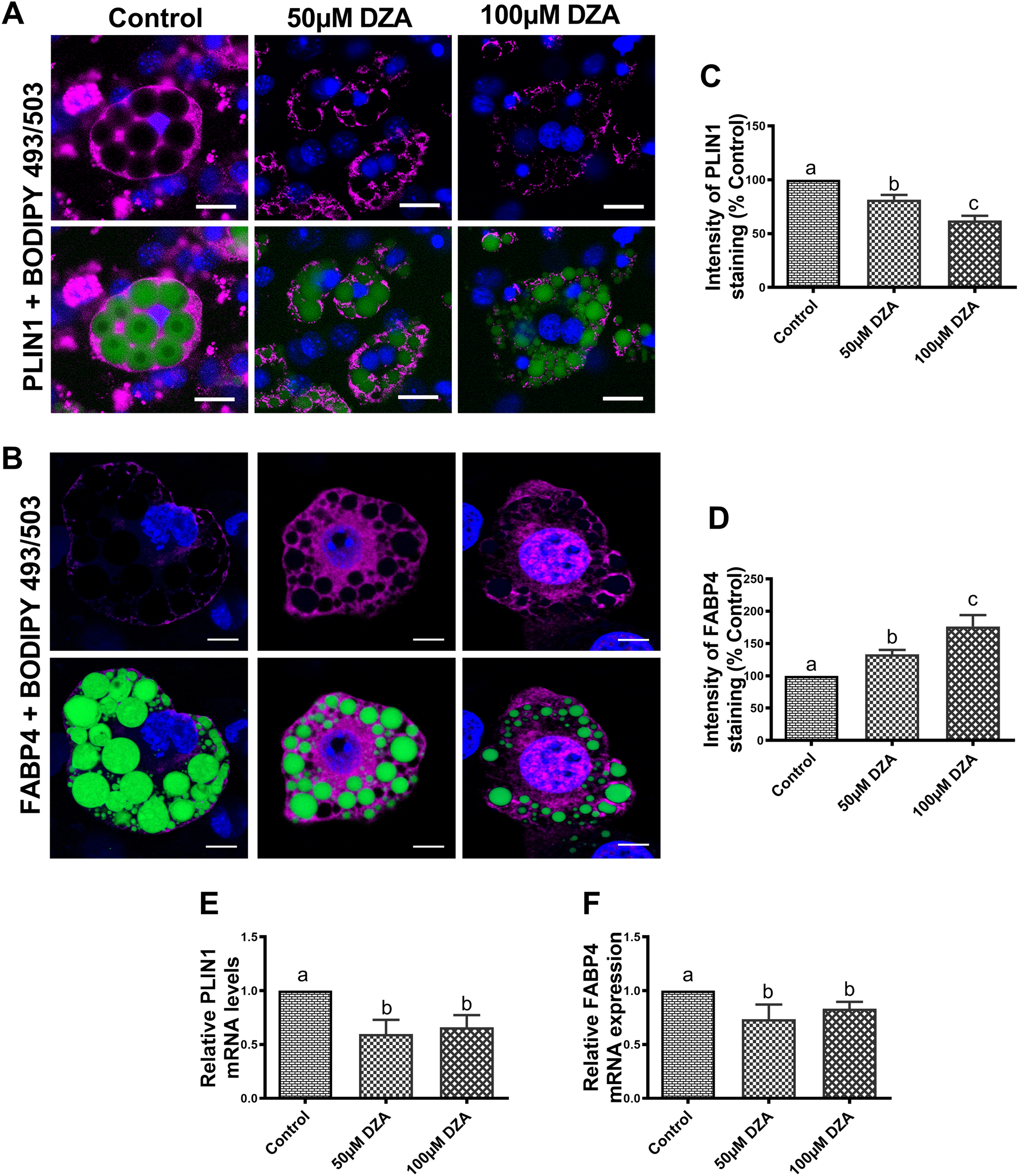
Figure 5

DZA modulates the expression of adipocyte-specific proteins. Representative immunofluorescence image of (A) PLIN1 and (B) FABP4 in BODIPY 493/503 and DAPI stained control and DZA-treated 3T3-L1 adipocytes (Scale bar—20 µm). (C) Fluorescence intensity of PLIN1 and (D) FABP4 in representative DZA-treated cells normalized to % of control cells, n = 4 experiments; images of 30 random cells from each treatment group per experiment were captured using Keyence BZ-X810 florescence microscope (Panel A) or confocal microscope (Panel B) and analysed. Relative mRNA expression levels of (E) PLIN1 and (F) FABP4 in control and DZA-treated 3T3-L1 adipocytes (n = 6). Data are presented as the mean ± SEM; values not sharing a common letter significantly differ from each other at p ≤ 0.05.