Figure 5
From: Proteomics and metabonomics analyses of Covid-19 complications in patients with pulmonary fibrosis

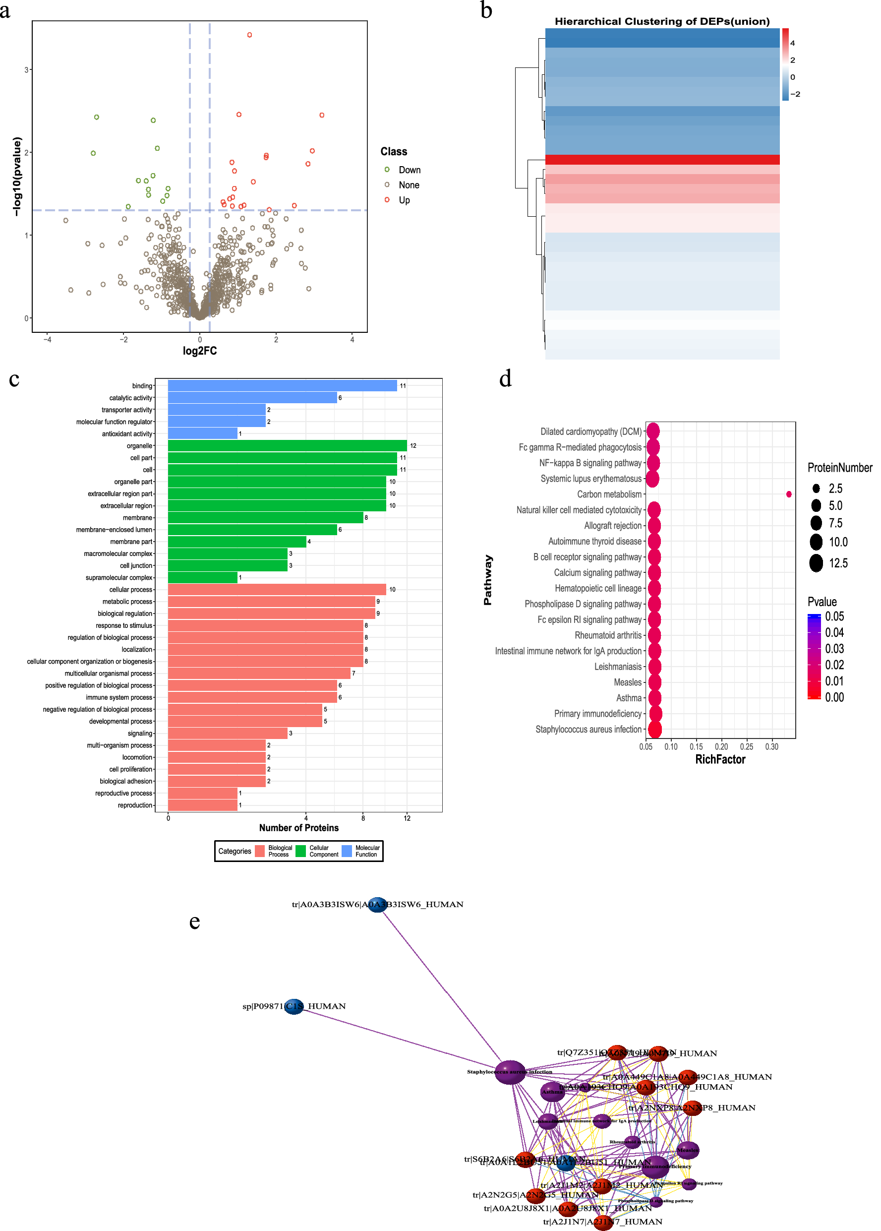
Differentially expressed proteins (DEPs) were identified and analyzed using proteomics in Covid-19 patients with progressive pulmonary fibrosis. (a) Volcano plots of total protein level. (b) Cluster chart of DEPs. (c) Enrichment analysis of DEPs by GO function. (d) Bubble plot of the top 20 KEGG enrichment pathways of DEPs. RichFactor is defined as the number of differential metabolites annotated to the pathways divided by all identified metabolites annotated to the pathway. (e) Pathway network of DEPs (“igraph” package in R software v3.5.0, https://www.r-project.org/). The red and blue dots represent up-regulated and down-regulated differential proteins, respectively. The purple balls represent the top 10 pathways of enrichment. The area is directly proportional to the enrichment degree.