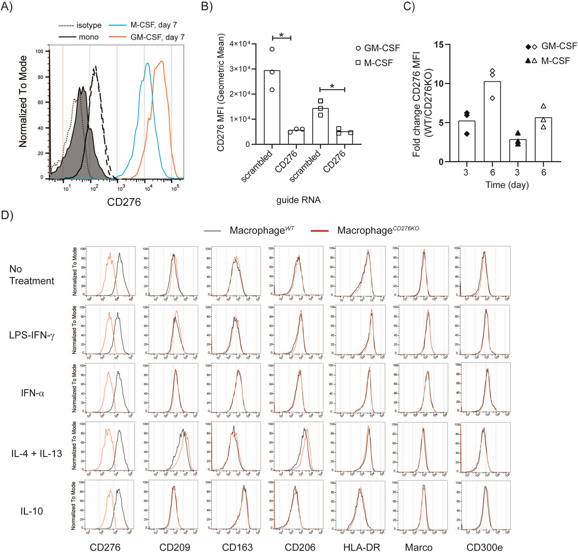
Figure 2

Monocyte to macrophage differentiation induces CD276 upregulation, yet lack of CD276 expression on macrophages shows no impact for further polarization. (A) CD276 expression was analyzed on freshly isolated monocytes (day 0) and monocyte-derived macrophages (MDMs/Macrophages) cultured for 7 days by flow cytometry. Black line, filled histogram: Monocytes; red line, open histogram: MDMs cultured in GM-CSF supplemented medium; blue line, open histogram: MDMs generated in M-CSF supplemented medium; dotted/dashed lines for day 0/7: isotype control. The histogram shows one representative donor out of four donors. (B-D) MDMs (M-CSF) were genetically edited with Crispr-Cas9 technique either with scrambled gRNA (MacrophageWT) as control or CD276-specific gRNA (MacrophageCD276KO). (B) The graph summarizes the mean fluorescence intensity (MFI, geometric mean) of CD276 on MDMs 3 days after gene editing. Statistical analysis was done with paired t-test * p < 0.05. (C) CD276 expression on MDMs was compared from day 3 to day 6 after gene editing by flow cytometry. The graph depicts the ratio of CD276 MFI on MacrophageWT to MacrophageCD276KO on indicated time points in GM-CSF or M-CSF supplemented condition. (D) 3 days after gene editing, MDMs (M-CSF) were further treated with indicated stimuli for 24 h and analyzed for indicated surface markers by flow cytometry. Red line: MacrophagesCD276KO; black line: MacrophagesWT. These histograms represent one representative donor out of three donors.