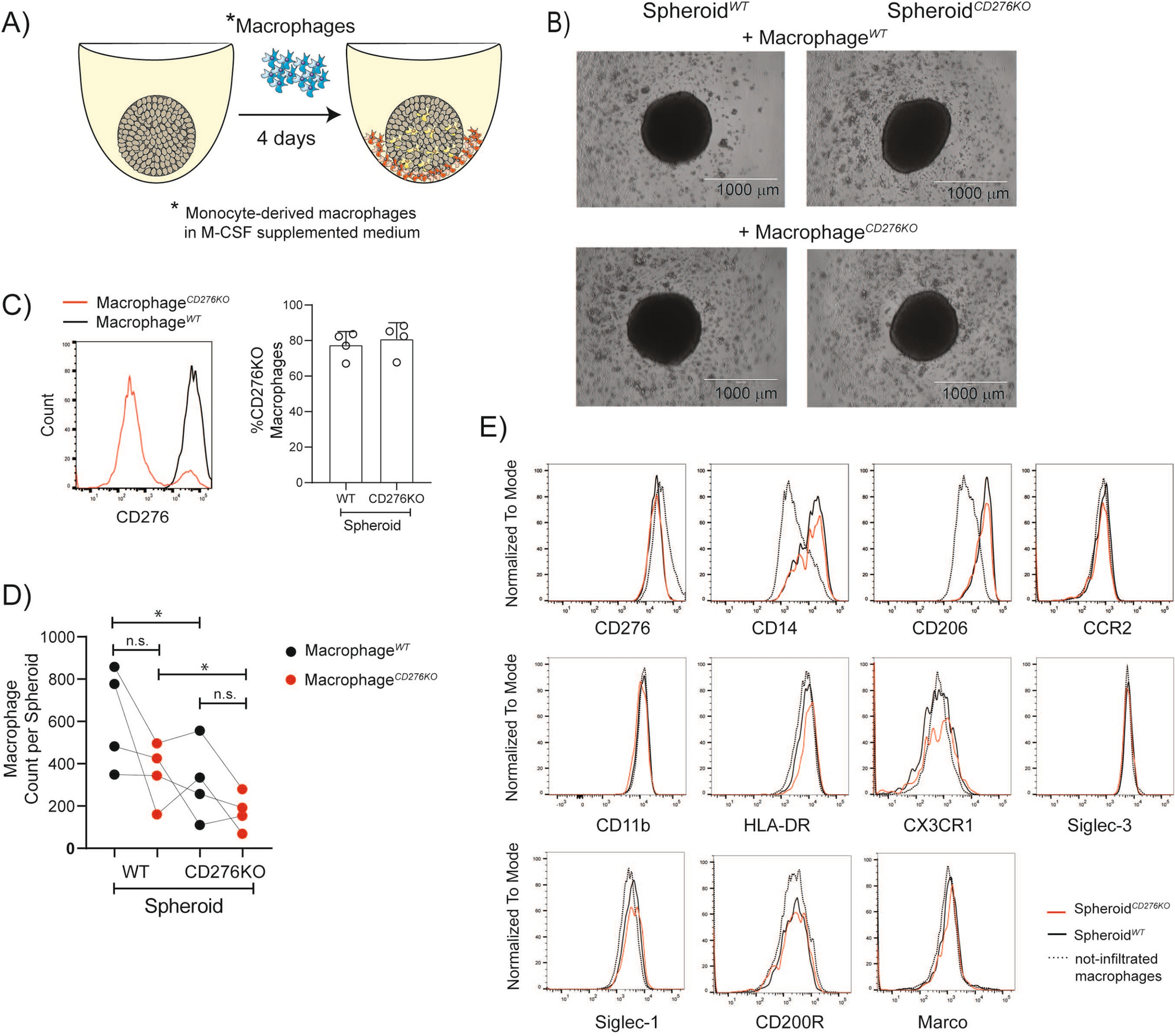
Figure 3

In the absence of CD276 on tumor cells, lower number of macrophages infiltrates into spheroids. Macrophages (MDMs in M-CSF supplemented medium) were genetically edited with Crispr-Cas9 protocol by CD276 specific gRNA (MacrophageCD276KO). Control cells were treated with scrambled gRNA (MacrophageWT). Afterwards, cells were rested for 7 days in culture and then cocultured with spheroids for another 4 days. CD11b+ MDMs inside the spheroids were analyzed by flow cytometry. (A) A schematic representation of experimental set-up for tumor spheroid culture with macrophages. 5 days after seeding HCT116WT or HCT116CD276KO cells, MacrophagesWT or MacrophagesCD276KO were added to the spheroids. 4 days after coculture, a fraction of macrophages infiltrated into the spheroid (yellow), while some macrophages (orange) remain attached in the well, outside of the spheroid. (B) Microscopy images show spheroid-macrophage cocultures for indicated conditions. (C) Histogram displays CD276 expression on MacrophageWT (black line) and MacrophageCD276KO (red line) in the spheroids. The graph summarizes the percentage of MacrophageCD276KO among infiltrated macrophages SpheroidWT and SpheroidCD276KOcoculture from four different donors. (D) The count of infiltrated MDMs per spheroid is depicted in the graph. Briefly, 10 spheroids were pooled into a single sample for each group and before dissociation a defined number of negative compensation flow cytometry beads were added. Ratio of recorded bead count to the initial bead amount was used to back calculate MDMs. MacrophageWT (black dots); MacrophageCD276KO (red dots). Each dot represents one MDM donor. Statistical analysis was done with paired t-test; *p < 0.05. n.s. = not-significant E) Histograms display the surface expression of indicated markers on MacrophageWT inside of SpheroidWT (black line) versus SpheroidCD276KO (red line) in comparison to not-infiltrated macrophages (dashed line) that were outside of the SpheroidWT. The data represent one donor from 4 donors MDMs (MacrophageWT).