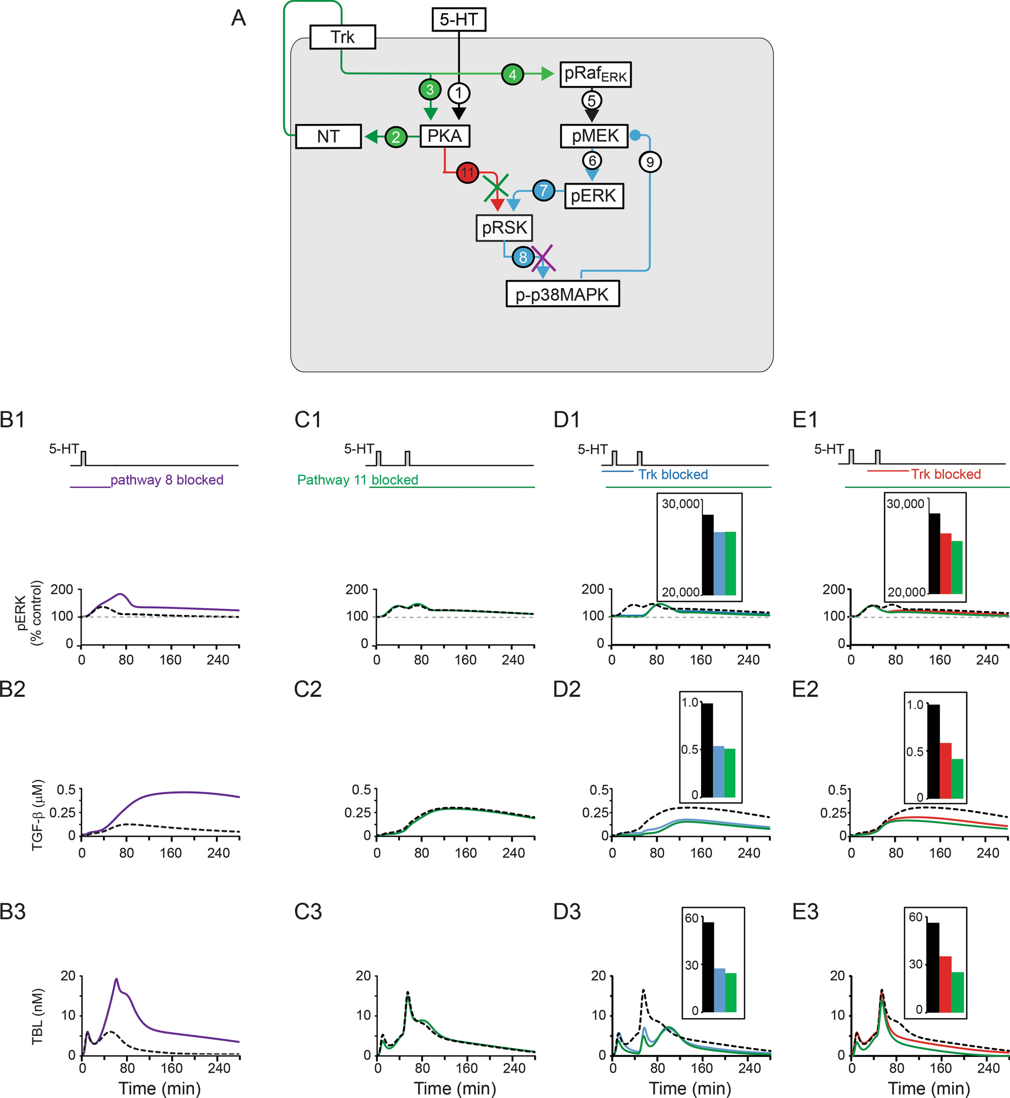
Figure 6

Simulated dynamics of pERK, TGF-β, and TBL after one pulse of 5-HT, with or without suppression of pathway 8 (purple ‘x’) or pathway 11 (green ‘x’) in (A). (B) Dynamics of pERK, TGF-β, and TBL after one pulse of 5-HT with blocking of pathway 8 (purple curves). Black dashed curves are control simulations with no suppression. (C–E) Dynamics of pERK, TGF-β, and TBL after two pulses of 5-HT (ISI = 45 min) with block of pathway 11 in the absence of block of the Trk pathway (C, green curve), or in the presence of Trk inhibitor during either the first (D, green curve) or second pulse (E, green curve) of 5-HT. Also shown are the effects of only blocking the Trk pathway during the first (D, blue curve) or second (E, red curve) pulse of 5-HT. Black dashed curves are control simulations. The histograms in boxes in D and E denote the integral values of pERK, TGF-β, and TBL between 50 and 280 min, with bar colors matching the corresponding curves.