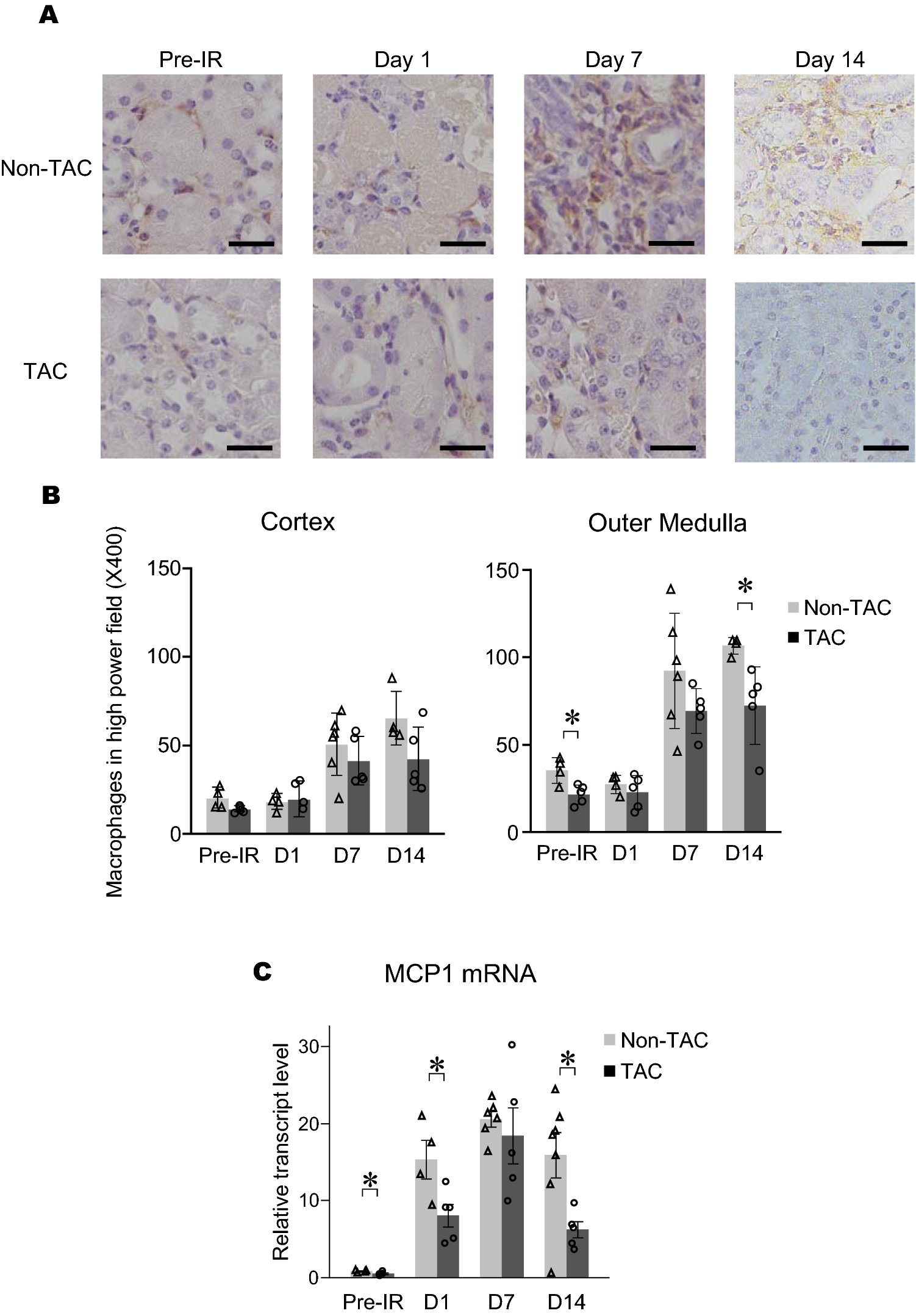
Figure 5

Macrophage infiltration and MCP1 mRNA expression after IR (Experiment 2). (A) Representative images of immunohistochemistry for F4/80 before, at 1, 7 and 14 days after IR (Bar = 25 μm). (B) Number of F4/80 positive cells in high power field (× 400) and (C) MCP1 mRNA expression (n = 4–5 per group). *p < 0.05. Gray bar and open triangle, non-TAC mice; black bar and open circle, TAC mice. All graphs were created using JMP 14.0 software (SAS Institute Inc., Cary, NC).