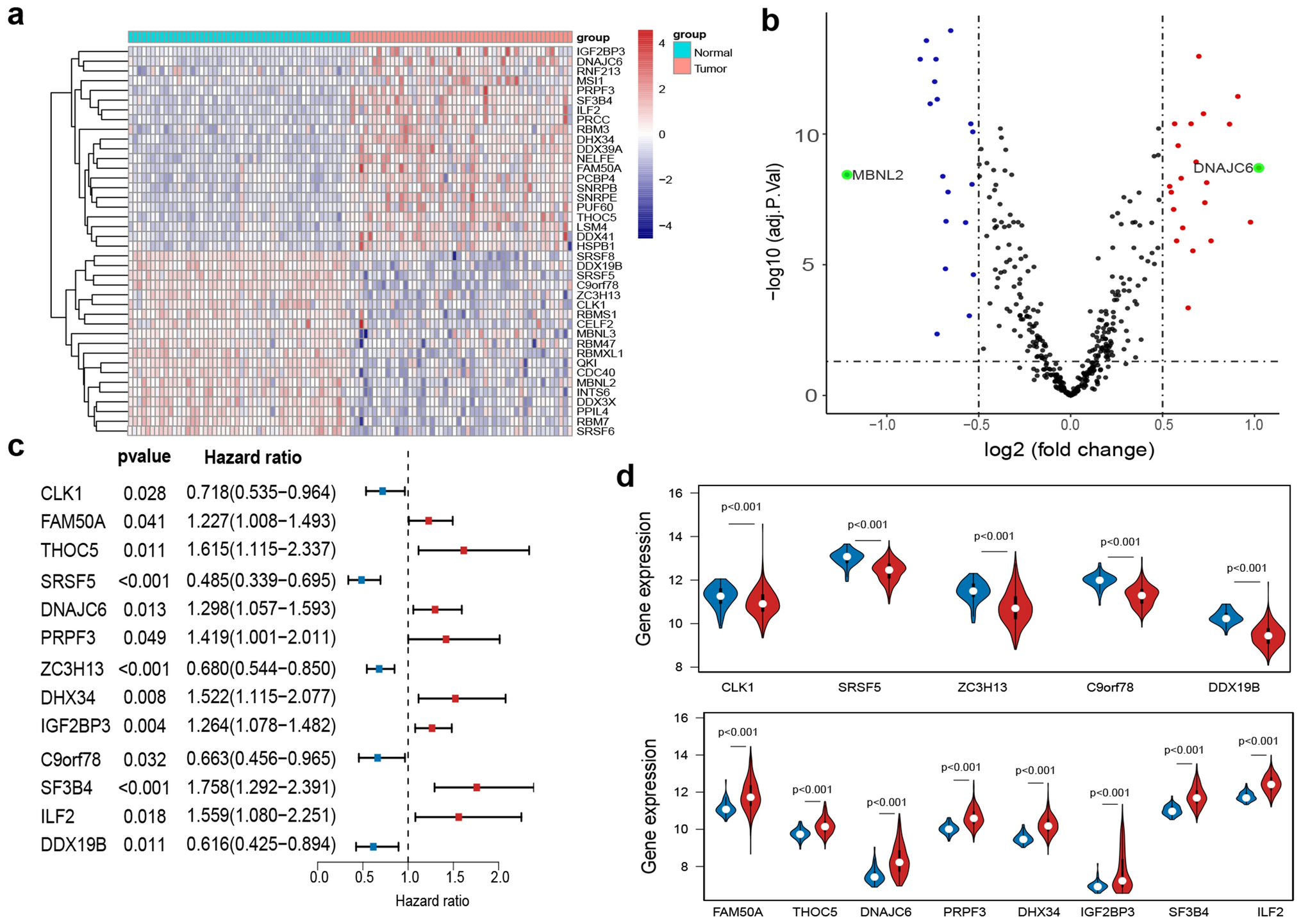
Figure 2

Identification of dysregulated SFs and survival-associated SFs in HCC. (a) Heatmap of differentially expressed SFs between 50 pairs of normal tissues and tumor tissues of HCC (|log2FC|≥ 0.5, adjusted P < 0.05). (b) Volcano plot of differentially expressed SFs in HCC. The red and blue dots represent upregulated and downregulated SFs respectively; the green dots represent the dysregulated SFs with |log2FC|≥ 1; the black dots represent the SFs with no significant difference. (c) Forest plot of hazard ratios for survival-associated SFs in HCC. The red and blue boxes represent risk factors or protective factors of HCC, respectively. (d) Violin plots showing the expression of survival-associated SFs in 50 normal tissues (blue) and 371 HCC tissues (red). SFs presented in upper were protective factors for HCC patients; SFs presented in lower were risk factors for HCC patients.