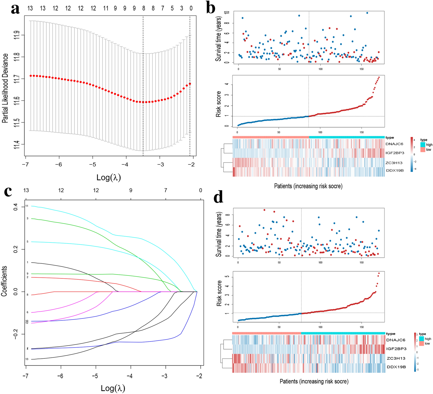
Figure 3

Construction of the prognostic risk score model based on SFs for HCC patients. (a) Selection of tuning parameter (λ) in the LASSO regression analysis via tenfold cross-validation. The dotted vertical lines were plotted at the optimal λ values based on the minimum criteria and 1 standard error of the minimum criteria. (b) LASSO coefficient profiles of the 13 survival-associated SFs. The dotted vertical line was plotted at the same position as the dotted vertical line in (a), producing 8 nonzero coefficients (THOC5, SRSF5, DNAJC6, ZC3H13, IGF2BP3, C9orf78, SF3B4, and DDX19B). (c) Risk plot of HCC patients in the training set; (d) risk plot of HCC patients in the validating set. For (d,e), Upper part assembly indicated the distribution of HCC patients’ survival status and survival times ranked by risk score; the middle part represented the increasing risk score curve, in which HCC patients were divided into low-risk (blue) and high-risk (red) subgroup according to the median value of risk scores of patients in the training set; and the bottom heatmap displayed expression pattern of SFs involved in the prognostic model.