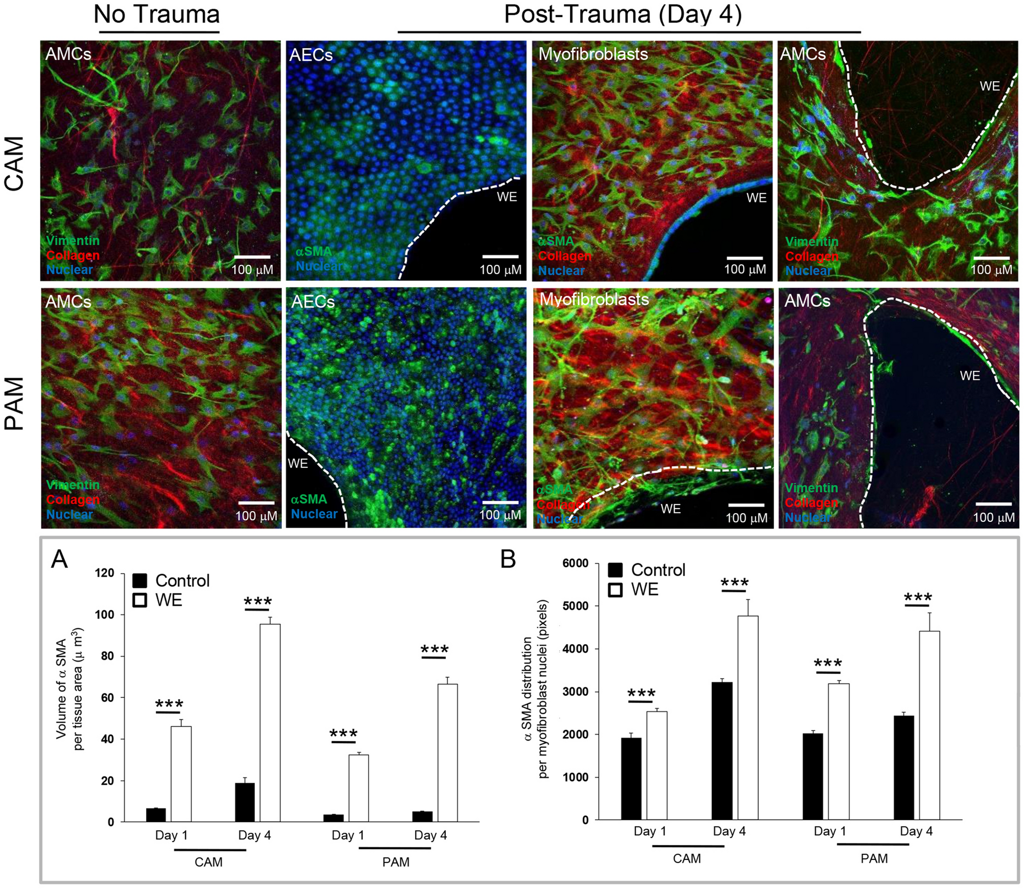
Figure 6

αSMA protein expression by myofibroblasts in AM defects after trauma. We observed abundant expression of αSMA by myofibroblasts when compared to AECs and AMCs (Top panel). Localisation of vimentin in stress fibres by AMCs showed increased contraction and migration to the wound edge (WE) but not into the defect site. Increased αSMA overexpression localized in stress fibres synthesized collagen fibres and polarization. Bottom panel quantifies the distribution of αSMA analysed per volume of tissue area in the fibroblast layer (A) and per myofibroblast cell nuclei (B) between control and wound edge (WE) specimens. In all cases, error bars represent the mean and SEM values for n = 9 replicates, where membranes were taken from three donors. Significant differences were found as indicated by ***p < 0.001. All other comparisons were not significant (not indicated).