Figure 4

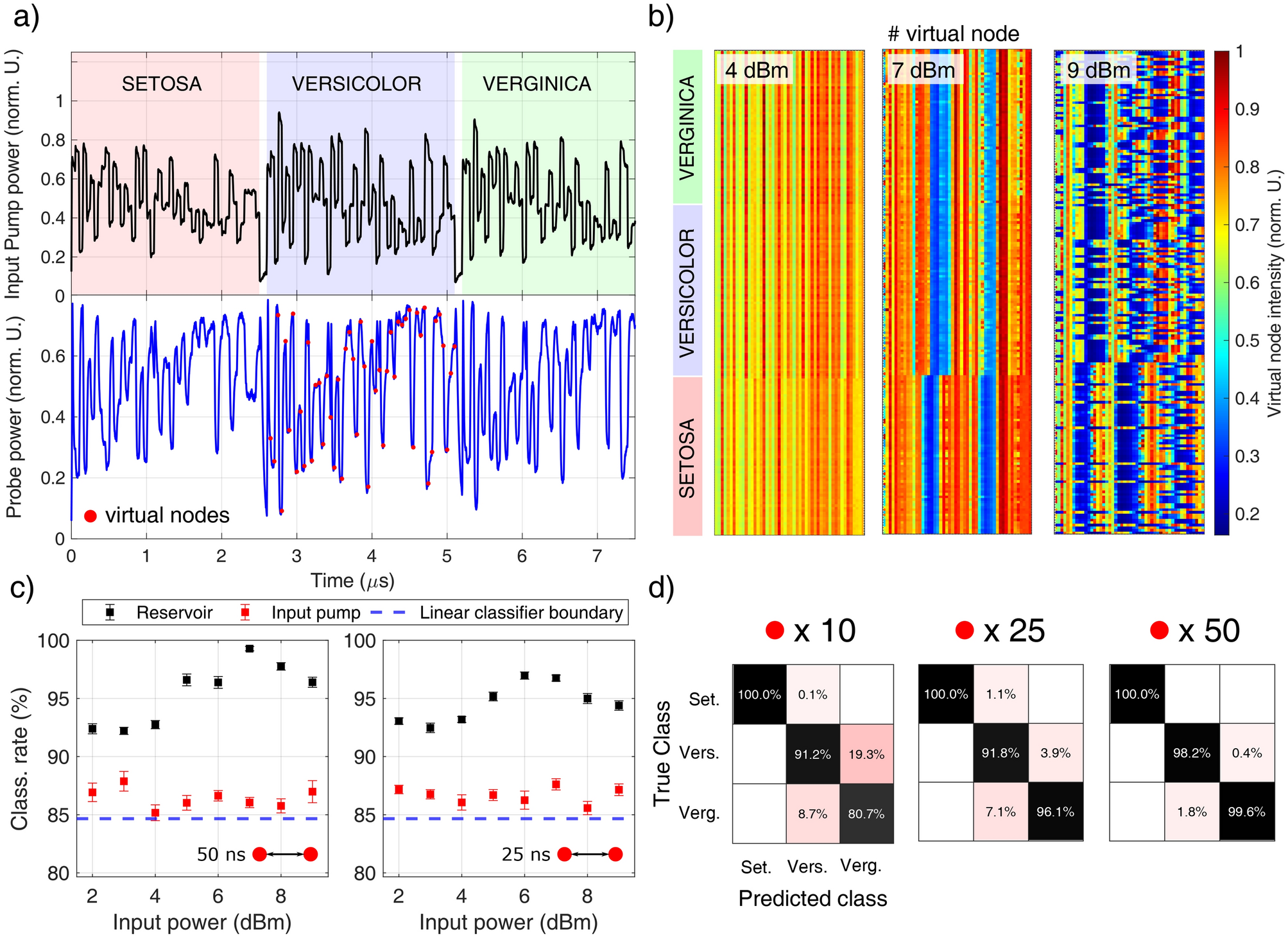
(a) Examples of waveforms of the input pump (top panel, in black) and of the probe at the output of the MR (bottom panel, in blue) for \(N_v = 50\) and a bitrate of \(20\,{\text {Mbps}}\). Different background colours highlight the subspecies of the flower. Virtual nodes sampled from the probe trace are indicated with red dots on the central band. (b) Maps of the (normalized) intensity of the different virtual nodes (\(N_v = 50\), bitrate \(20\,{\text {Mbps}}\)) sampled from the output probe, acquired at the pump powers of \(4\,{\text {dBm}}\) (left), \(7\,{\text {dBm}}\) (center), and \(9\,{\text {dBm}}\) (right). These are 189 flower samples vertically stacked in each map. Even if they are randomly injected at the input port during the training and test phase, they are shown grouped together in the three subspecies, as indicated by the labels on the left. This highlights the distinction between the classes. (c) Classification rate as a function of the average input power of the pump for \(N_v = 50\) and bitrates of \(20\,{\text {Mbps}}\) (left) and \(40\,{\text {Mbps}}\) (right). Black scatters use virtual nodes sampled from the output probe while red scatters from the input pump. The dashed blue line is the lower bound in the classification rate obtained by feeding the input samples into a linear classifier, without electro-optic conversion. (d) Confusion charts for a MR reservoir which uses 10 (left), 25 (center), and 50 (right) virtual nodes. The bitrate is \(20\,{\text {Mbps}}\).