Figure 9
From: Autonomous navigation of a magnetic colonoscope using force sensing and a heuristic search algorithm

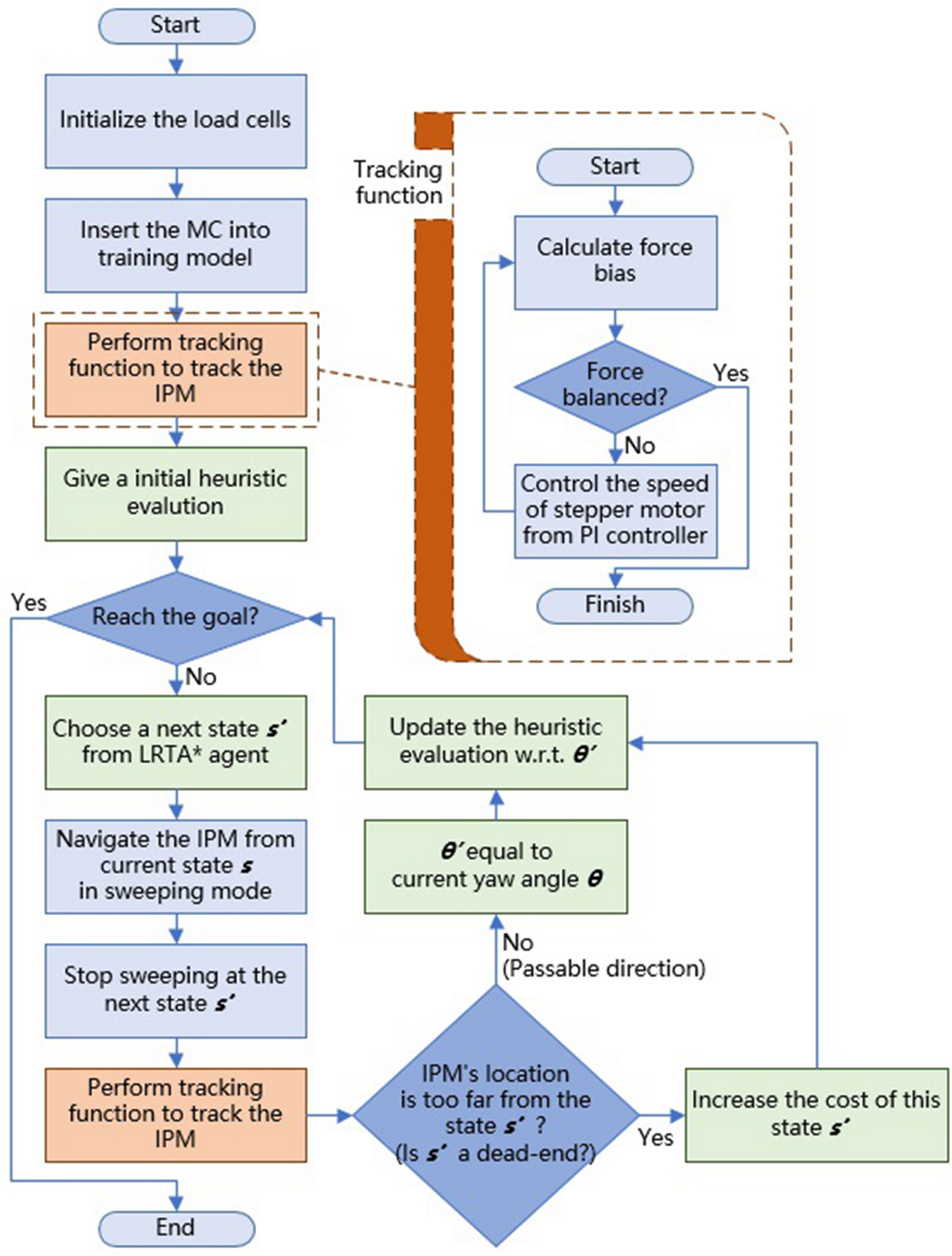
The flowchart of the autonomous navigation in the MAC system.
From: Autonomous navigation of a magnetic colonoscope using force sensing and a heuristic search algorithm

The flowchart of the autonomous navigation in the MAC system.