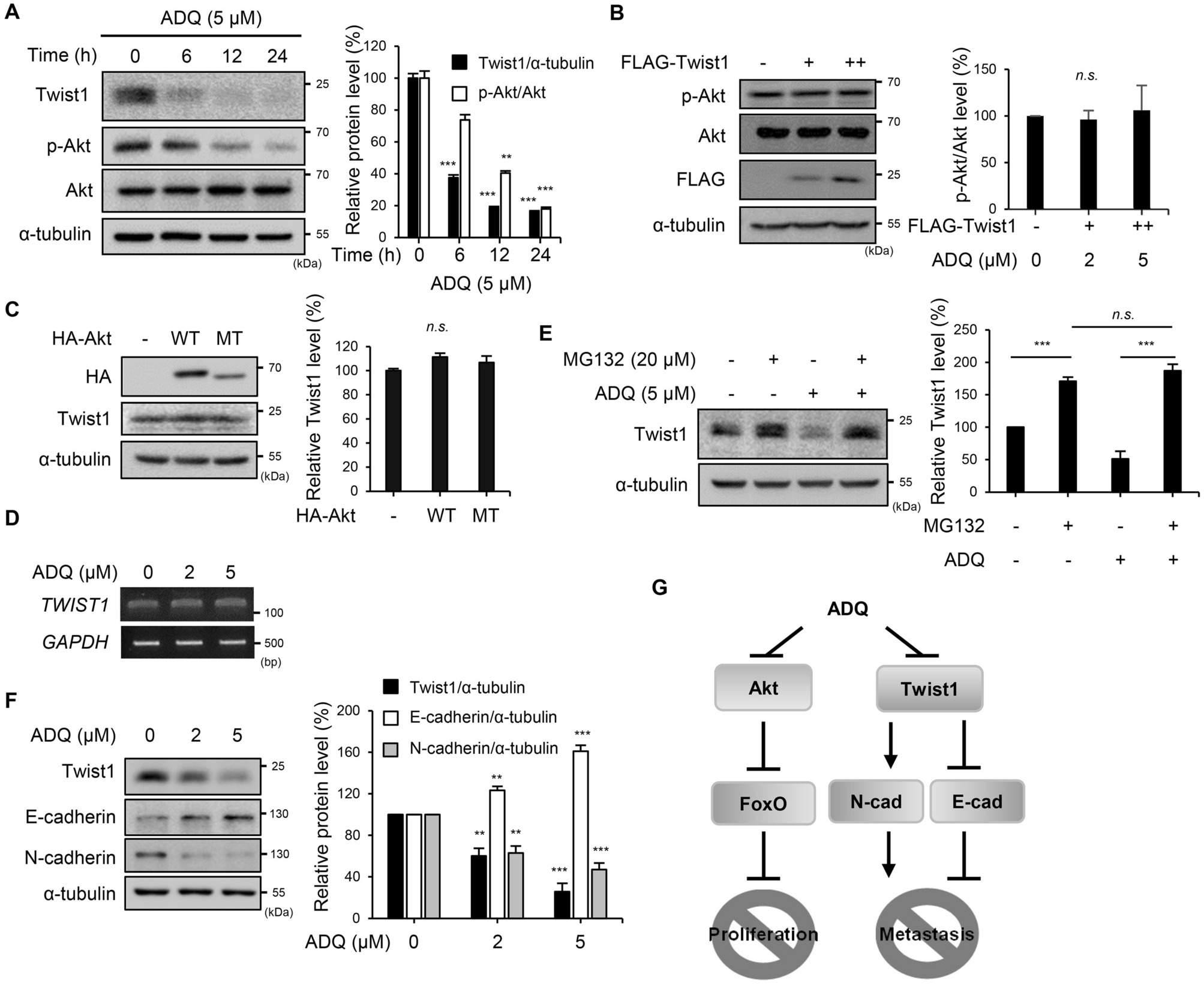
Figure 4

The stability of the Twist1 transcription factor was decreased by ADQ. (A) SK-Hep1 cells were treated with 5 μM ADQ in 10% FBS-containing media and were harvested at the indicated time points. The expression levels of Twist1, p-Akt (Ser473), Akt, and α-tubulin were detected by specific antibodies. (B) FLAG-Twist1 (0, 2, or 4 μg) was transfected into SK-Hep1 cells. After 48 h, total cell lysates were harvested and separated by SDS-PAGE. The expression levels of FLAG, p-Akt (Ser473), Akt, and α-tubulin were detected by specific antibodies. (C) SK-Hep1 cells were transfected for 48 h with HA-AKT WT or MT K179M. The lysates were separated by SDS-PAGE, and the expression levels of HA, Twist1, and α-tubulin were detected by specific antibodies. WT, wild type; MT, mutant type. (D) RNA was harvested from the cells treated with ADQ for 24 h in 10% FBS media. The transcription levels of TWIST1 and GAPDH were evaluated by RT-PCR. (E) Cells were treated either with ADQ (5 μM) or MG132 (20 μM) for 6 h in 10% FBS media. The expression levels of Twist1 and α-tubulin in the cell lysates were analyzed by specific antibodies. (F) After 24 h of incubation with ADQ in 10% FBS media, total cell lysates were harvested and analyzed by immunoblotting. The expression levels of Twist1, E-cadherin, N-cadherin, and α-tubulin were observed by specific antibodies. (G) Schematic representation of ADQ inhibiting the Akt pathway and Twist1. Data are representative of three experiments and expressed as the means ± SEM. Data were analyzed by one-way ANOVA followed by Holm-Ĺ Ădák's post hoc test; *p < 0.05, **p < 0.01, and ***p < 0.001 relative to the ADQ-untreated control.