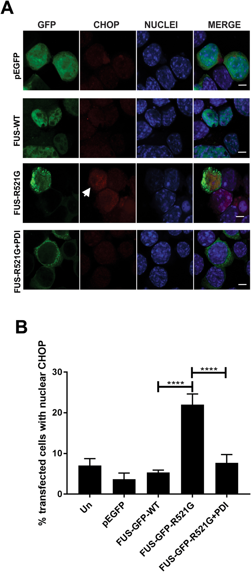
Figure 5

Over-expression of PDI inhibits nuclear immunoreactivity to CHOP, and hence ER stress, in mutant FUS expressing cells. (A) Neuro-2a cells co-expressing EGFP (row 1), FUS-GFP-WT (row 2) or mutant FUSGFP-R521G with empty vector, (row 3), or with PDI (row 4) at 72 h post-transfection, were subjected to immunocytochemistry using anti-CHOP antibodies and counter-staining with DAPI. Nuclear immunoreactivity to CHOP was used as a marker of ER-stress, indicated with white arrow. Most untransfected cells and those cells expressing EGFP or FUS-GFP-WT displayed little activation of CHOP, in contrast to cells expressing mutant FUS-GFP-R521G with empty vector. However, over-expression of PDI reduces nuclear CHOP immunoreactivity in mutant FUS-GFP-R521G cells. Scale bar = 5 µm. (B) Quantification of cells in (A). A significant reduction (****p < 0.0001) in the proportion of mutant FUS-GFP-R521G expressing cells with ER stress was detected following co-expression with PDI, compared to mutant FUS cells co-expressing vector only. Values represent mean ± SD, n = 3. ****p < 0.0001.