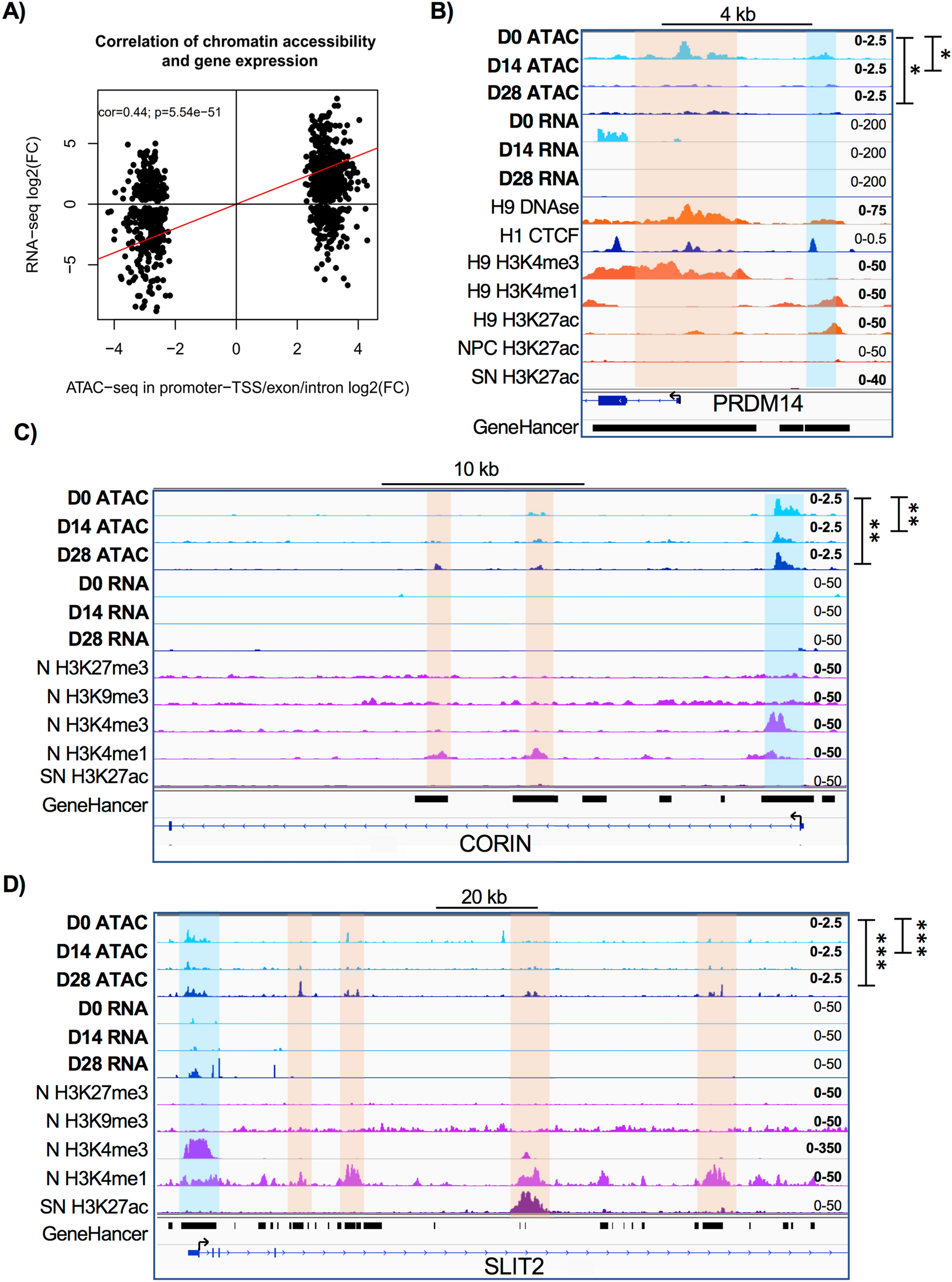
Figure 5

Temporal patterns of chromatin accessibility are correlated to transcriptomic profiles. (a) Correlation between gene expression and chromatin accessibility. Consensus peaks annotated as promoter-TSS, exon, and intron were correlated with gene expression. Log2 transformed FC of differential peak accessibility and log2 FC of normalized gene expression counts in the comparison between D0 and D28 were used. (b) ATAC-Seq derived chromatin accessibility tracks and RNA-Seq expression changes at the PRMD14 locus during dopaminergic induction. ENCODE tracks of H9 pluripotent hESC DNAse I, H3K4me3, H3K4me1 and H3K27ac, H1 hESC CTCF, and ESC-derived neural precursors (NPC) H3K27ac are included for comparison. Known and predicted enhancer regions obtained from GeneHancer database are shown. Orange shadow highlights PRMD14 promoter region and blue region indicates a putative enhancer. Tracks data ranges are shown in the right. (c,d) Chromatin accessibility and gene expression tracks within CORIN and SLIT2 loci at different dopaminergic induction time-points. ENCODE tracks of ESC-derived neurons (N) H3K27me3, H3K9me3, H3K4me3 and H3K4me1, as well as substantia nigra (SN) H3K27ac are included for comparison. Predicted and known enhancer regions derived from GeneHancer database are depicted. Orange zones indicate CORIN and SLIT2 promoter regions. Blue shades highlight putative enhancers. Track data ranges are shown in the right. ATAC-seq tracks labelled by asterisks depict statistical significance obtained by Mann Whitney tests (*p-value < 0.05, **p-value < 0.01, ***p-value < 0.001) using the number of normalized reads in open chromatin regions of gene locus and promoter regions.