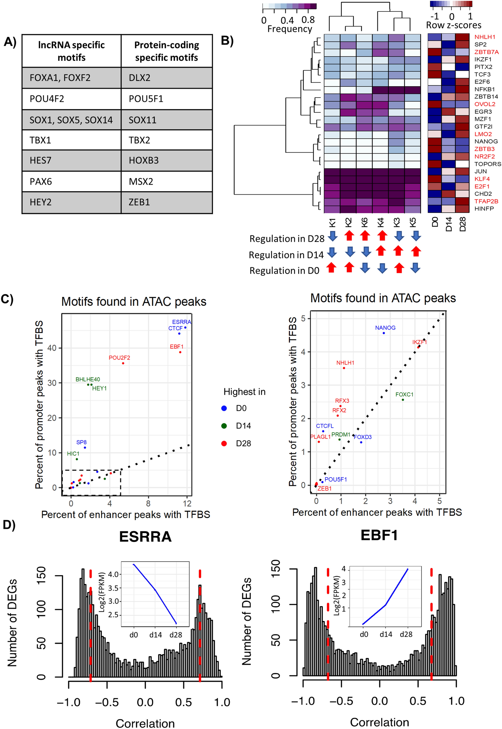
Figure 6

Motif enrichment analysis in DEG promoter regions and open chromatin regions reveals a set of potential TFs involved in dopaminergic differentiation. (a) Motifs of TFs found only in lncRNA or in protein-coding gene promoter regions. (b) Hierarchical clustering of the frequency of TF binding motifs in promoters of genes from the 6 expression clusters (K) depicted in Fig. 2. White to purple colors represent the density of TF binding in promoter regions of DEGs assigned to expression clusters. The bottom panel highlights the average regulation of genes in each cluster in specific time points. On the right side the RNA expression is shown for D0, D14 and D28. DEGs are labeled with red. (c) Enrichment of TF binding motifs in consensus peaks classified as promoters or enhancers. Only motifs of DE TFs are depicted, except for CTCF, which is marginally differentially expressed. Colors indicate the time-point of highest TF gene expression. The right side is a zoom-in of the dashed rectangle in left plot. (d) Histogram showing gene expression correlation in all induction time-points between selected highly enriched TFs (ESRRA and EBF1) and DEGs. Dotted red lines represent FDR < 0.05 of Pearson correlation coefficient. The inset blue plots indicate the corresponding TF gene expression at D0, D14 and D28.