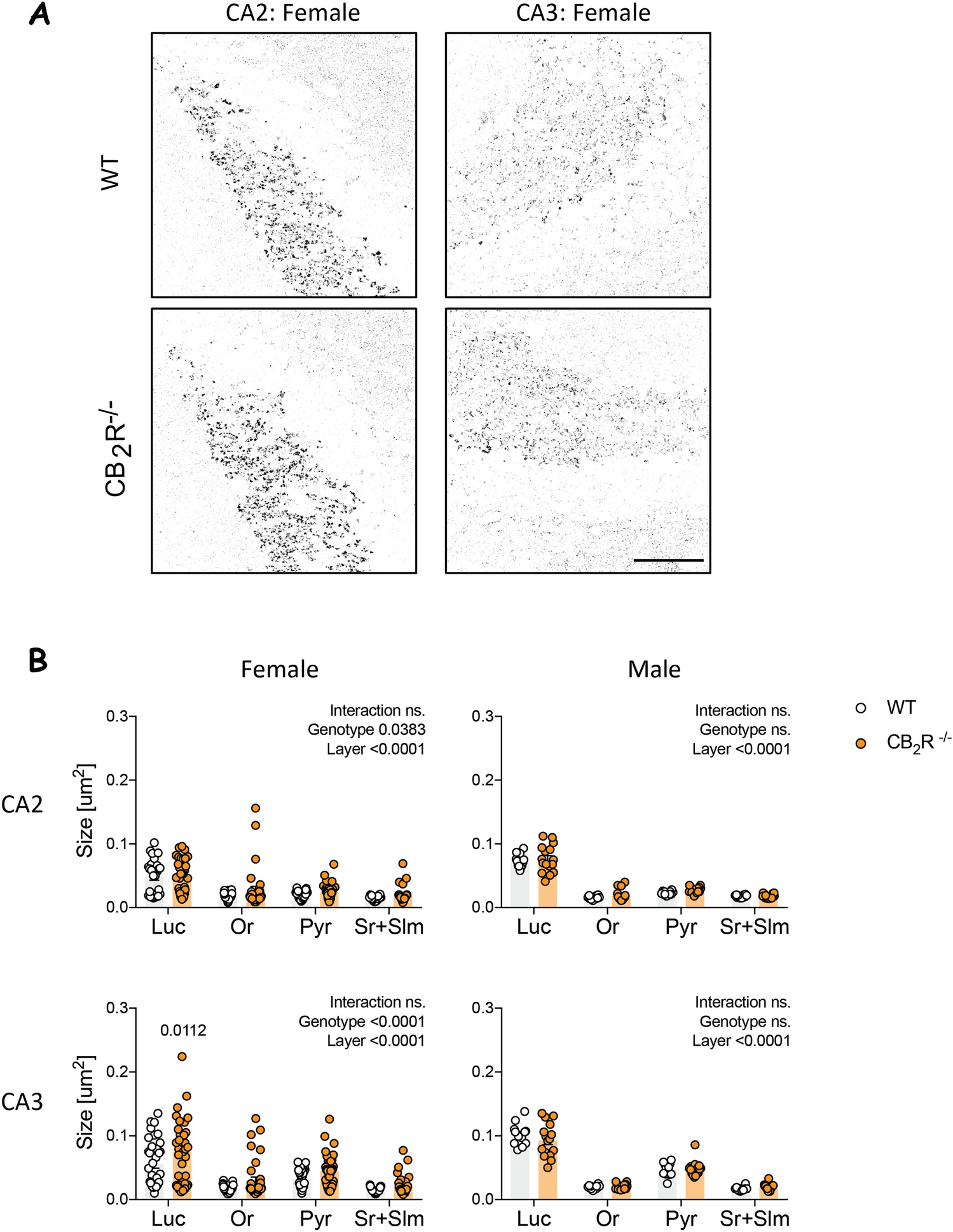
Figure 2

Average size of synapsin-I particles is increased after CB2R deletion in females. (A) Example images show binary image of synapsin-I. Scale bar: 50 µm. (B) Quantification of synapsin-I mean puncta size (detected puncta > 0.005 µm). Or stratum oriens, Luc stratum lucidum, Pyr stratum pyramidale, Sr + Slm stratum radiatum and stratum lacunosum-moleculare. White circle—WT; orange circle—CB2R−/− mice. Each datapoint represents one image. Left panel—female mice (WT: n = 28–35 images from N = 9 mice; CB2R−/−: n = 31–36 images from N = 9 mice); right panel—male mice (WT: n = 12 images from N = 3 mice; CB2R−/−: n = 16 images from N = 4 mice). Top panel—CA2 region; bottom panel—CA3 region. Data is displayed as mean value \(\pm \) SEM. Data was analyzed by two-way ANOVA followed by Sidak’s multiple comparison test. The exact p-values are indicated on the graph and reported in Supplementary Table S1.