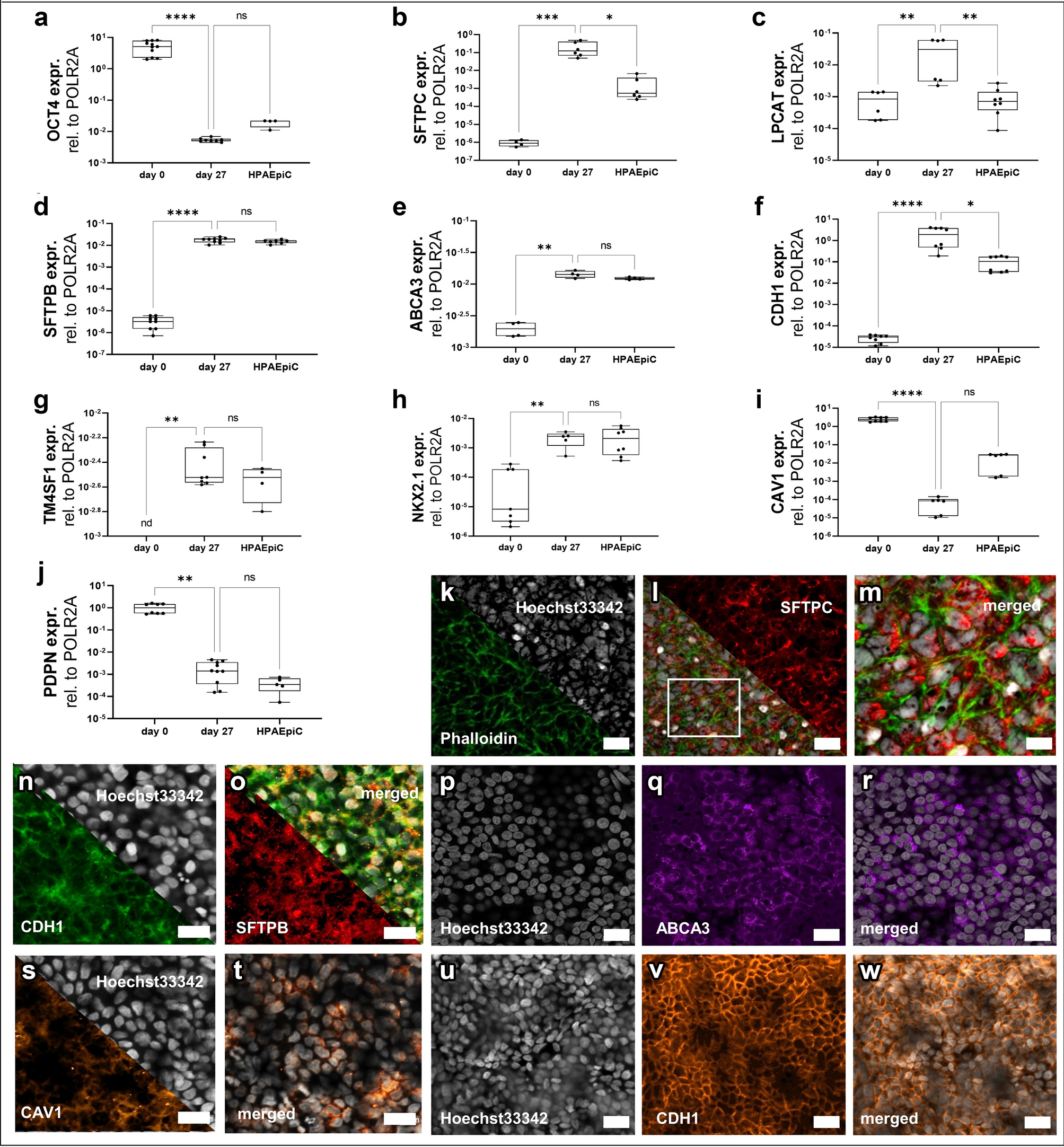
Figure 3

Confirmation of AT2-like phenotype of hiPSC-derived air–liquid interface (ALI) cultures verified on both protein and mRNA level. (a–l) One-step RT-PCR analysis of different lung cell markers. Statistical comparison between day 27 differentiated alveolar like cell, hiPSC (day 0) and HPAEpiC isolated total RNA. (a) OCT4 pluripotency marker (b–e) expression levels of classical AT2 cell markers. (f) CDH1 as a marker for epithelial cells. (g,h) TM4SF1 and NKX2.1 as alveolar lung progenitor marker. (i,j) Classical markers for alveolar type 1 cells. Median; range [min, max], N = 3; nd = not detectable, ns = not significant, *p < 0.05, **p < 0.01, ****p < 0.0001. (k–m) Immunofluorescence staining of SFTPC at day 27 of differentiation. (k) white: Hoechst33342, green: Phalloidin; (l) red: SFTPC, merged picture; (m) magnification of overlay. (n,o) SFTPB (red) and CDH1 (green) staining in AT2-like cells. Scale bar = 20 µm. (p–r) ABCA3 and (u-w) CDH1 staining in AT2-like cells after 27 days of differentiation. Scale bar = 20 µm. (s,t) Immunofluorescence staining of AT1 marker CAV1 (orange). Scale bar = 20 µm.