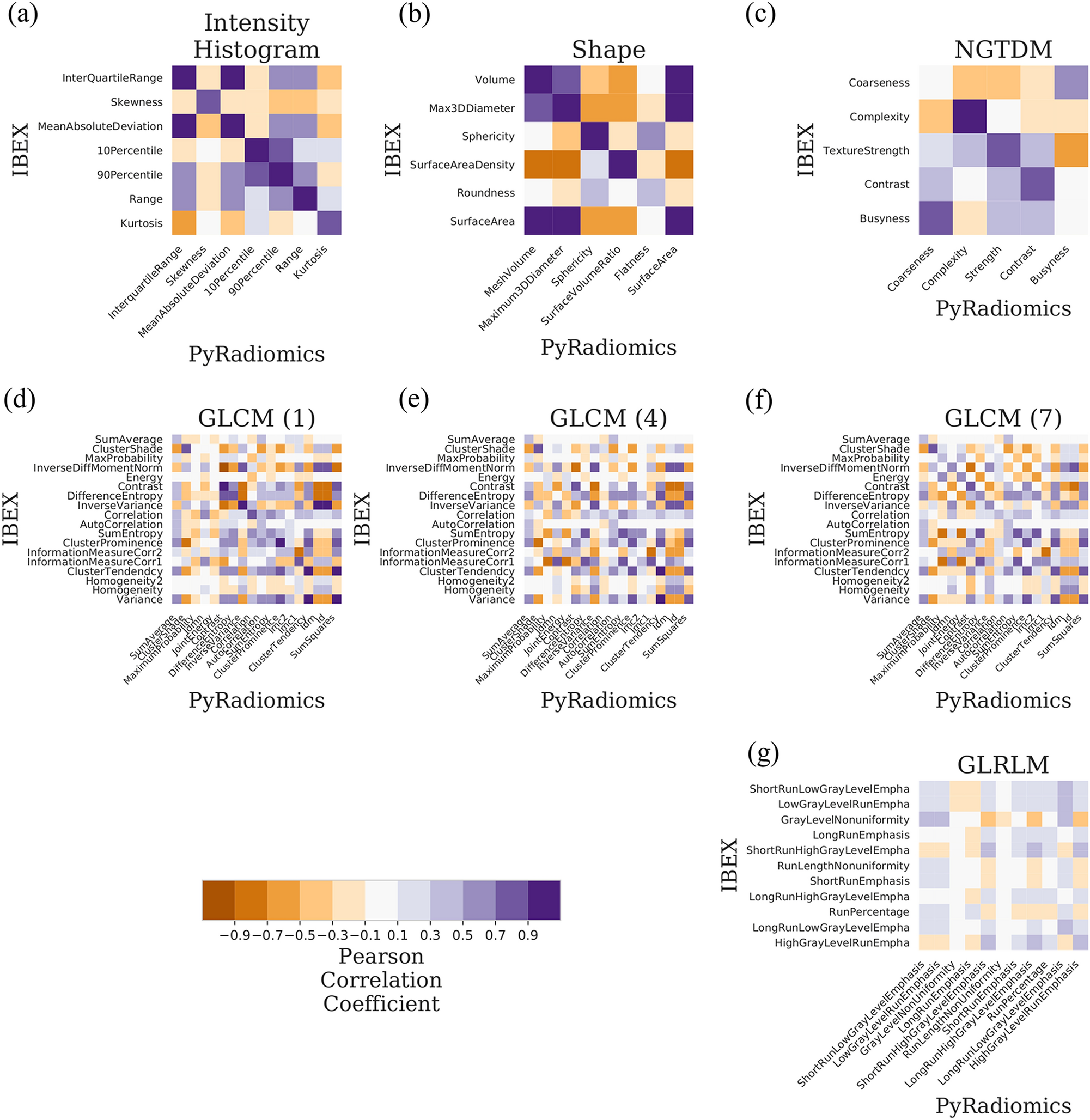
Figure 2

Linear correlation of apparent diffusion coefficient (ADC) radiomics features between IBEX and PyRadiomics software. Correlation matrices are grouped by feature class such as (a) intensity histogram (b) shape (c) NGTDM (d–f) GLCM and (g) GLRLM with colour representing the Pearson correlation coefficient (r). An ideal correlation matrix would have diagonal elements of highly correlated features (r = 1.0, dark purple) between software packages. A list of shared features between software packages is in Supplementary Tables 2–4.