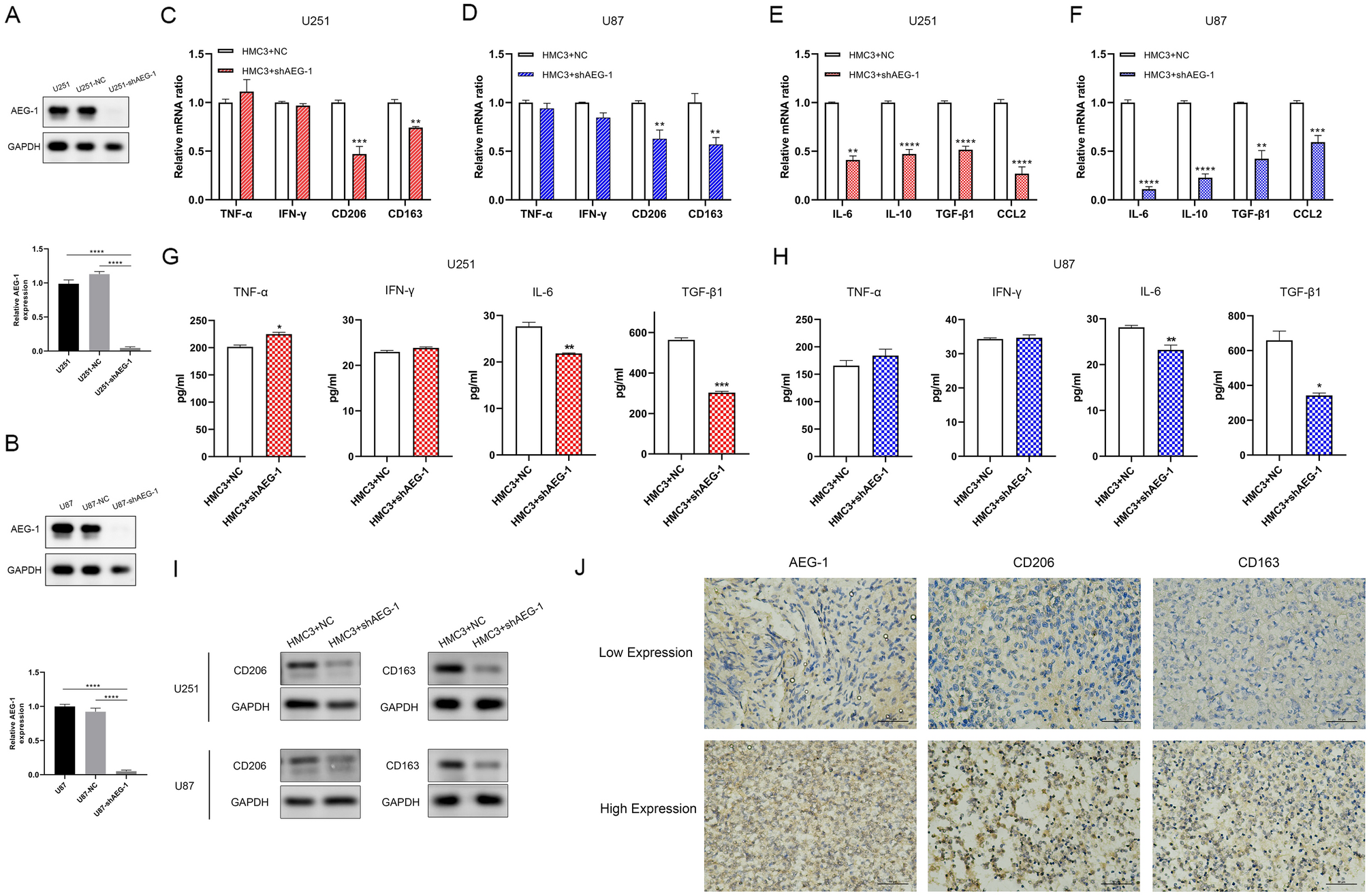
Figure 3

AEG-1 silencing reduces the generation of M2 GAMs. (A, B) Validation of AEG-1 knockdown in U251 and U87 cell lines following lentivirus transfection by Western blot. (C, D) The mRNA levels of M1 markers (TNF-α, IFN-γ) and M2 markers (CD206, CD163) in HMC3 microglia co-cultured with glioma NC and shAEG-1 cells were tested using Real-time PCR. (E, F) Real-time PCR analyses for mRNA levels of IL-6, IL-10, TGF-β1, and CCL2 in HMC3 microglia co-cultured with NC and shAEG-1 glioma cells. (G, H) ELISA assays for the supernatant concentrations of M1 cytokines (TNF-α, IFN-γ) and M2 cytokines (IL-6, TGF-β1) in U251 and U87 NC and shAEG-1 cells co-cultured with HMC3 microglia. (I) Protein levels of M2 markers (CD206, CD163) in HMC3 microglia co-cultured with NC and shAEG-1 glioma cells were examined by Western blot. (J) Representative images of IHC staining for AEG-1, CD206, and CD163 from human glioma patients. All data are the mean ± SD from three independent experiments. *P < 0.05, **P < 0.01, ***P < 0.001, ****P < 0.0001. IHC immunohistochemistry.