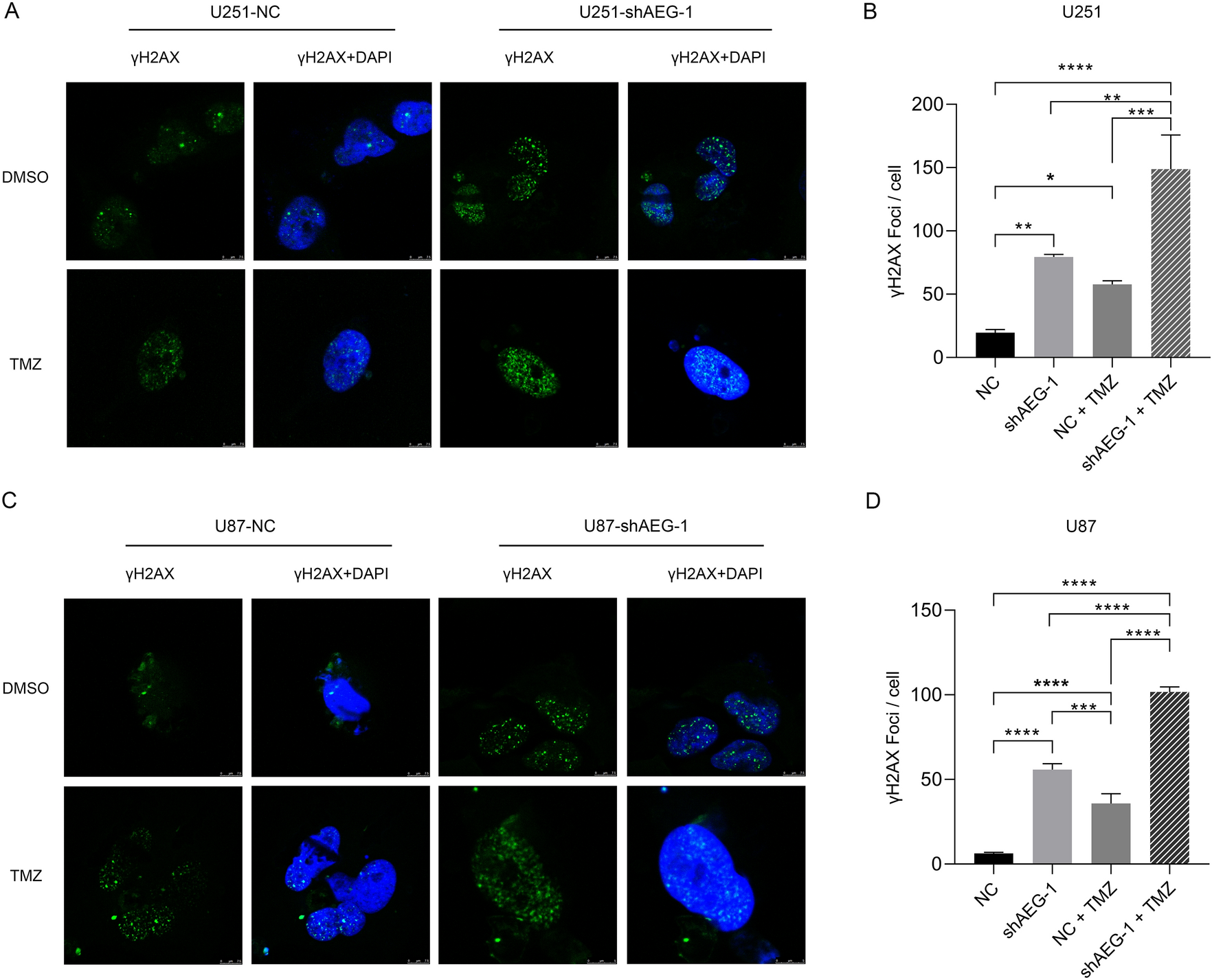
Figure 5

AEG-1 silencing enhances TMZ-induced DNA damage in glioma cells. (A, C) U251-NC, U251-shAEG-1, U87-NC, and U87-shAEG-1 cells were given with either DMSO or TMZ (50 μM) treatment for 48 h. Immunofluorescence staining of γH2AX foci (green) and DAPI (blue) was performed. The numbers of γH2AX foci per cell were calculated and showed as histograms (B, D). Three fields were quantified using ImageJ for each sample. Data were presented as mean ± SD from three independent experiments. *P < 0.05, **P < 0.01, ***P < 0.001, ****P < 0.0001. TMZ, temozolomide.