Figure 11

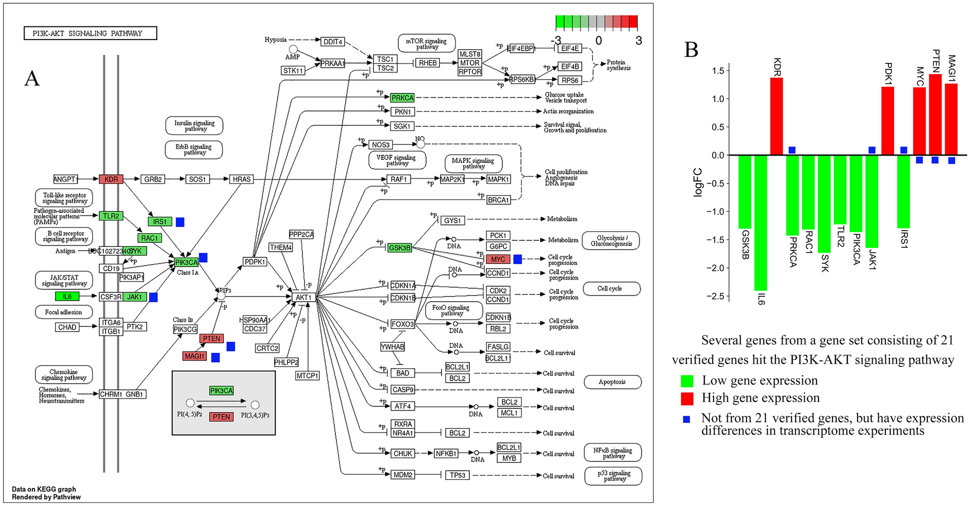
(A) Pathway mapping of the PI3K-Akt pathway. Green indicates down-regulation and red indicates up-regulation. (B) The expression of related genes in the PI3K-Akt pathway detected by the gene chip.

(A) Pathway mapping of the PI3K-Akt pathway. Green indicates down-regulation and red indicates up-regulation. (B) The expression of related genes in the PI3K-Akt pathway detected by the gene chip.