Figure 4
From: RNA-seq profiling reveals PBMC RNA as a potential biomarker for hepatocellular carcinoma

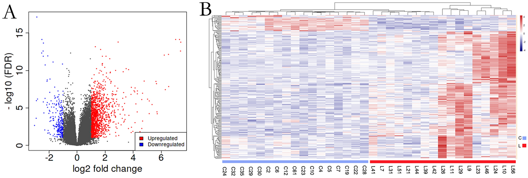
The discrepancy between HCC and healthy controls in terms of gene expression profile. It was created using iDEP version 0.92, http://bioinformatics.sdstate.edu/idep/. (A) The plot and the dispersion of the volcano that shows the mRNA differential expression between HCC and NC. The red (up) and blue (down) sites reflect the differentially expressed RNAs with fold threshold ≥ 2.0 and p-Value < 0.05; (B) DEGs hierarchical evaluation for clustering in HCC PBMCs.