Figure 5
From: Shugoshin 2 is a biomarker for pathological grading and survival prediction in patients with gliomas

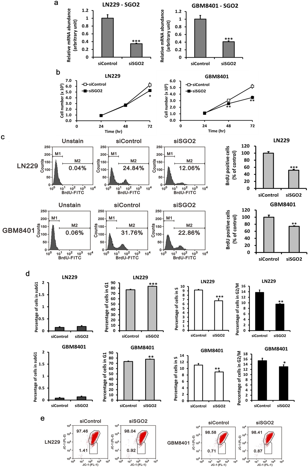
The effect of SGO2 on cell proliferation and apoptosis (a) The SGO2 knockdown model constructed by siRNA 25 nM transfection into LN229 and GBM8401 cell lines. The knockdown efficiency of SGO2 siRNA or control siRNA in infected LN229 and GBM8401 cells measured by RT-qPCR. Bars, mean ± SEM; *p < 0.05, **p < 0.01, ***p < 0.005 showed significant differences. Data are representative of three independent experiments. (b) LN229 and GBM8401 cells were transfected with 25 nM siRNA or siControl. Cell count was determined at the indicated time points. The data are expressed as the mean ± s.d.; n = 3; **p < 0.01, and ***p < 0.001. (c) LN229 and GBM8401 cell with siSGO2 or siControl transfection were labeled with BrdU then proceeded analysis by flow cytometry (**p < 0.01, ***p < 0.005). (d) Cell cycle analysis of LN229 and GBM8401 siSGO2 cells was determined by propidium iodide (PI) stain and flow cytometry. The data are expressed as the mean ± s.d.; n = 3; *p < 0.05, **p < 0.01. (e) Cell apoptosis analysis of LN 229 and GBM8401 siSGO2 cells were determined by tetraethylbenzimidazolylcarbocyanine iodide (JC-1) dye and flow cytometry.