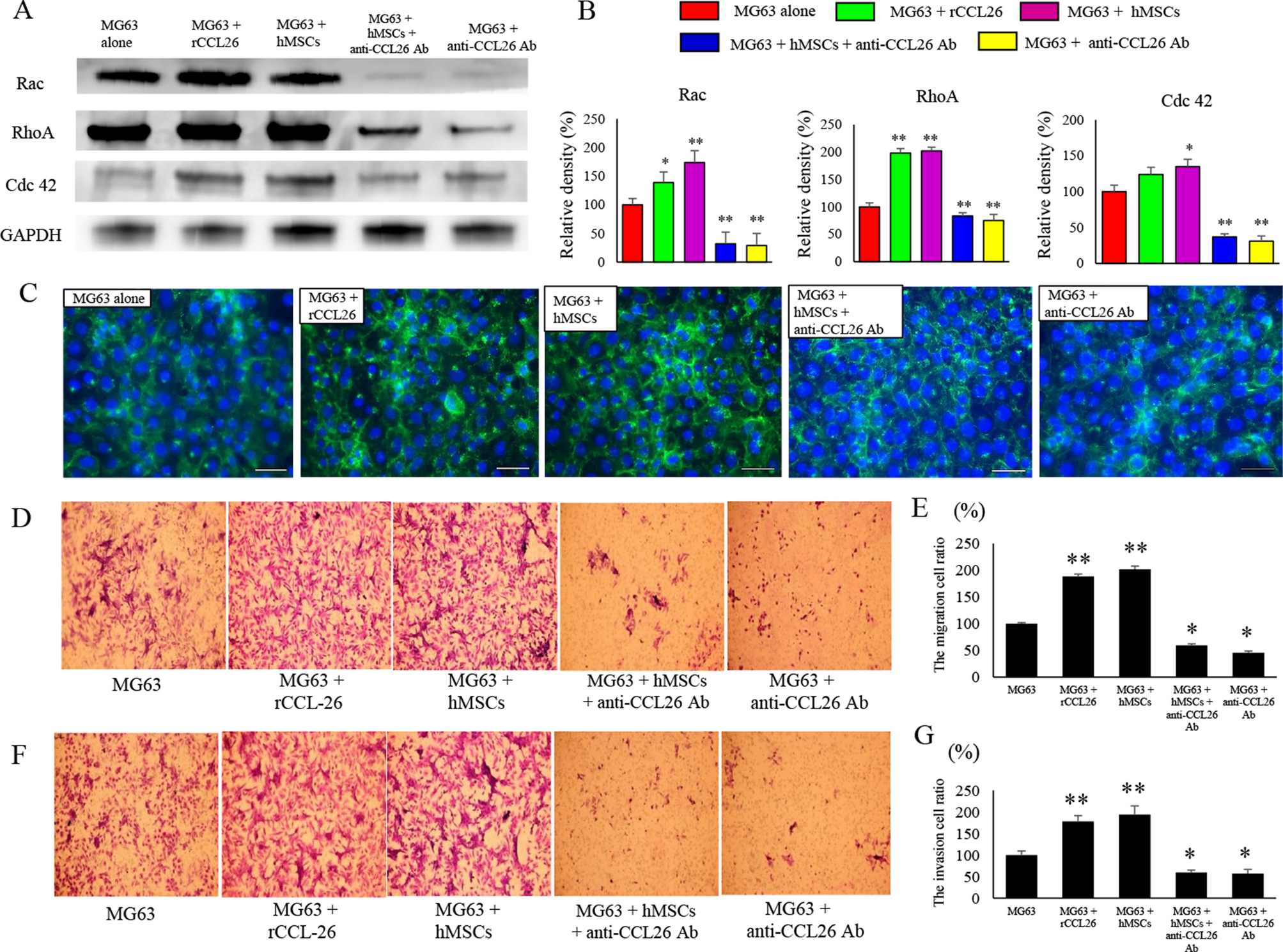
Figure 4
From: Analysis of the signal cross talk via CCL26 in the tumor microenvironment in osteosarcoma

Effects of co-culture condition and administration of rCCL26 or anti-CCL26 Ab on motility of MG63. (A) Changes in protein expression of factors related to cell motility. (B) The quantification of western blot analysis. Data represents represent the mean ± SD of three independent experiments. (C) The influence of co-culture and rCCL26 or anti-CCL26 Ab on actin fiber morphology was evaluated using immunofluorescent imaging. Original magnification, × 400; Scale bars: 50 μm. (D) The cell migration of MG63 was assessed in each group at 24 h after the challenge with or without rCCL26 and neutralizing anti-CCL26 Ab. (E) The amount of MG63 cells that crossed the membrane was measured. A significant decrease in motility was found in the group given anti-CCL26 Ab. (F) The cell invasion in MG63 was assessed in each group after 24 h. (G) The amount of the cells of which the membrane with Matrigel was crossed by MG63 was measured. Decreased migration ability was found in the group administered anti-CCL26 Ab. p < 0.05 was considered to indicate significance: (*) p < 0.05, (**) p < 0.01.