Figure 1
From: A robust model of Stimulus-Specific Adaptation validated on neuromorphic hardware

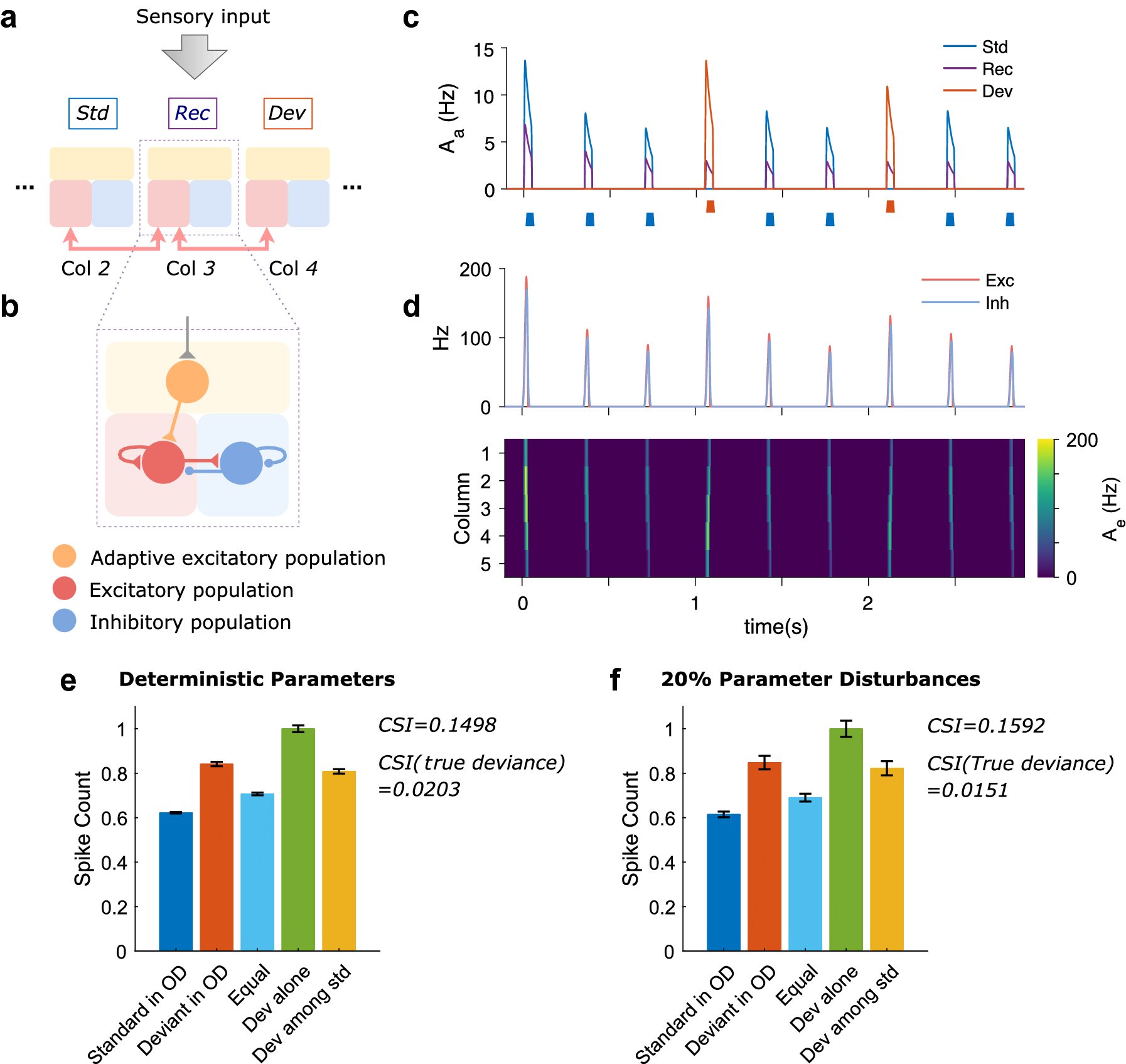
Oddball paradigms and SSA response of the network using a mean-field model. (a) The network model is composed of five cortical columns that are arranged along the frequency axis by their preferred frequencies (only the central three columns are shown here). Each column is constructed in three blocks: the adaptive layer (light yellow) receives thalamocortical sensory inputs and sends its feedforwards outputs to the excitatory (light red) population that is coupled with the inhibitory (light blue) population. The excitatory group is also connected to its nearest lateral excitatory counterparts, illustrated by arrows. During a “traditional” oddball paradigm, two different sensory stimuli are applied respectively to two symmetrical columns in our network: the standard (blue box) stimulates the left column at the probability of appearance of 0.75, while the deviant (red box) stimulates the right column with a probability of 0.25. The recording column in midway is the one from which the outgoing spikes are recorded (purple box). (b) To be detailed, within every column, the feedforward adaptive population excites a recurrent excitatory population that is regulated by another recurrent inhibitory population. The excitatory group is also activated by excitatory populations in its bilateral columns. (c) The adaptive population activities \(A_a\) in the standard column (blue) are often weaker than the deviant (red), yet either the standard or deviant stimuli always trigger the same extent of activities in the recording column (purple) after the first several trials of stimulation. The stimuli sequence is shown under the plot. (d) Excitatory (pale red) and inhibitory (pale blue) populations in the recording column (column 3) often respond stronger to the deviant compared to the standard stimulation (top) because excitatory population activities \(A_e\) in column 4 initiated by the deviant usually propagate more significantly into recording column midway than by the standard-triggered activities in column 2 (bottom). The time axis is vertically aligned for (c,d). (e) To investigate the deviant response characteristic, 5 control oddball (OD) protocols were used: “Standard in OD” in which a stimulus is presented to column 4 as a standard with a 75% probability of appearance (blue), “Deviant in OD” in which the same stimulus applied to column 4 was used as a deviant with a 25% probability of appearance (red), the “Equal” paradigm where two stimuli are presented 50% of the time each to column 2 and 4 respectively (cyan), “Dev alone” (green) where the stimulus is presented to column 4 alone as a deviant against silence and the “Dev among Std” (yellow) in which four different stimuli are presented 25% of the time each to column 1, 2, 4 and 5, respectively. The average responses in the recording column (spike count) to 5 different protocols are presented with the bar height representing the mean spike count with the standard error of the mean. The spike counts in each protocol are normalized to the Deviant alone condition. The data are averaged over responses of recording column to column 4 stimulation in each protocol consisting of 800 stimuli in total. In all simulation protocols, network parameters are chosen from Table 2, input amplitude A = 15 spikes/s, stimulus duration = 50 ms and inter-stimulus interval (ISI) = 300 ms (stimulus offset to onset). (f) The same setup was employed as (e), except that 20% real-time parameter disturbances were introduced to parameters in Table 2, excluding the number of columns M, the width of tuning curve \(\lambda\) and the membrane time constants \(\tau , \tau _e, \tau _i\) that were taken from the literature15.