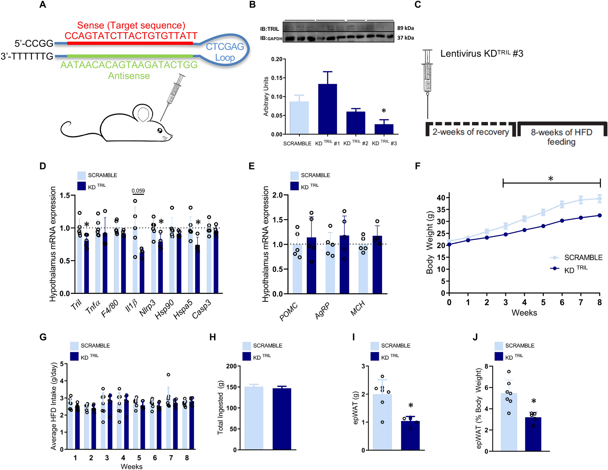
Figure 2

The inhibition of hypothalamic Tril affects body mass and adiposity. C57BL/6J mice were submitted to an injection into the arcuate nucleus of a lentivirus carrying a scramble or one out of three different shRNA sequences for targeting Tril (KDTRIL#1, KDTRIL#2 or KDTRIL#3) (A, B); immunoblot of hypothalamic extracts was employed to determine Tril expression in each experimental group (B); the sequence of the selected inhibitory sequence, KDTRIL#3, is depicted in (A). The protocol employed in the experiments is depicted in (C). The hypothalamic transcript expression of inflammatory and apoptotic genes (D) and neurotransmitter genes (E) was determined at the end of the experimental period. Body mass (F) and food intake (G, H) were determined during the experimental period. Total (I) and relative (J) epididymal fat mass were determined at the end of the experimental period. In (B), n = 4; in (D–J), n = 5–7. In all experiments *p < 0.05 vs. scramble. epWAT, epididymal white adipose tissue; HFD, high-fat diet; KD, knockdown. Two-tailed Student’s t-test or two-way analysis of variance (ANOVA) followed by Bonferroni post-hoc test were used.