Figure 4
From: In situ delivery of biobutyrate by probiotic Escherichia coli for cancer therapy

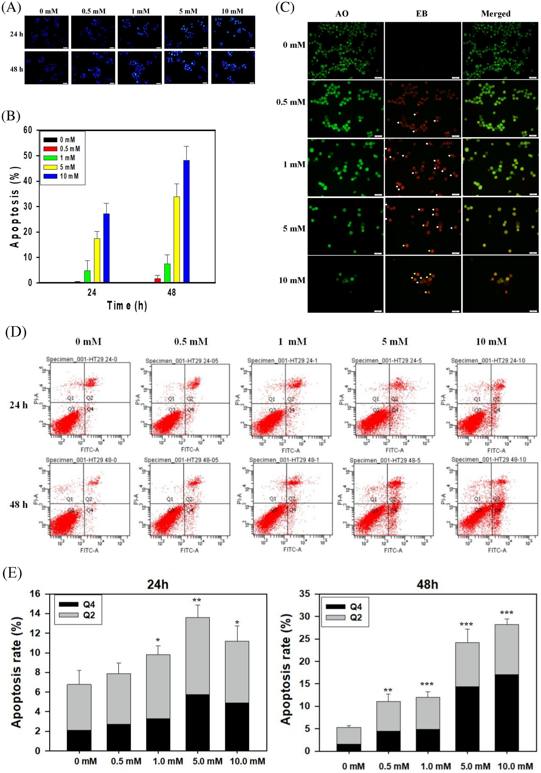
Apoptotic cell morphology. (A) The analysis by DAPI staining. Cancer cells were treated with various doses of biobutyrate for 24 and 48 h. Parts of apoptotic cells were marked by white and red arrows (scale bar = 50 μm). (B) The quantitative analysis of DAPI staining. The percentage of apoptotic cells by DAPI staining was determined after various doses of biobutyrate were administrated for indicated time and graphs were prepared using SigmaPlot 10.0 (Systat Software, San Jose, CA). (C) The analysis by AO/EB staining. Cancer cells were treated with various doses of biobutyrate for 72 h. Parts of early apoptotic and late apoptotic cells were marked by white and yellow arrows (scale bar = 50 μm), respectively. (D) Flow cytometry analysis of cell apoptosis. After being stained by Annexin V-FITC and PI, cancer cells were analyzed by FACSCanto flow cytometer. (E) Quantification of apoptotic cells involving Q2 (late apoptotic cells) and Q4 (early apoptotic cells). Data were taken from three independent experiments and analyzed using the GraphPad Prism 7 software (*p < 0.05, **p < 0.01 and ***p < 0.001 vs. control based on one-way ANOVA) and graphs were prepared using SigmaPlot 10.0 (Systat Software, San Jose, CA).