Figure 3
From: Amine modification of calcium phosphate by low-pressure plasma for bone regeneration

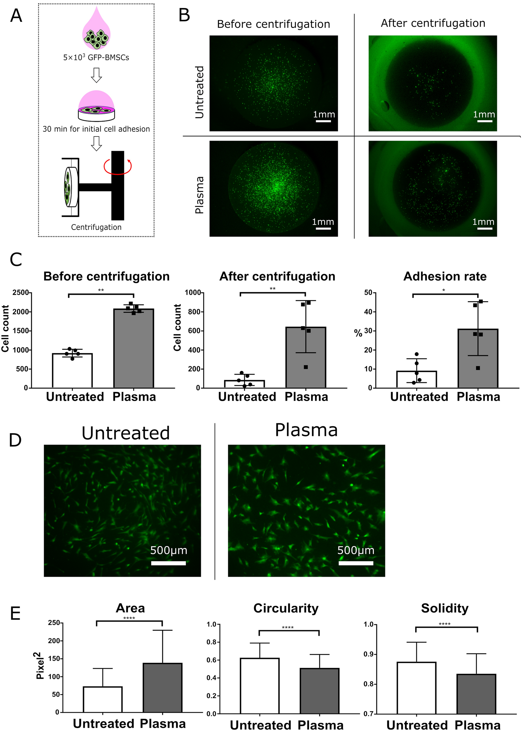
Cell adhesion and morphology assays. (A) Schematic diagram (drawn by using Microsoft PowerPoint 2016) of the experimental setup for cell adhesion assay. (B) Fluorescence photos of rat BMSCs attached to untreated (top) and plasma-treated (bottom) dense β-TCP disks before (left) and after (right) centrifugation. (C) The average numbers of cells attached to each dense β-TCP disk after initial adhesion but before centrifugation (left), those after centrifugation (center), and the adhesion rates (right) for untreated and plasma-treated dense β-TCP disks. The data for C are expressed as mean ± SD (n = 5). *p < 0.05, ** p < 0.01. Mann–Whitney U test. Cell morphologies of rat BMSCs attached to dense β-TCP disks were also analyzed after 3 h incubation for the initial adhesion and subsequent 24-h incubation with additional GM. (D) Fluorescence photos of the rat BMSCs after the incubation on untreated (left) and plasma-treated (right) dense β-TCP disks. (E) Comparison of cell areas (left), cell circularities, defined by Eq. (1) (center), and cell solidities, defined by Eq. (2) (right), between the untreated and plasma-treated disks. The cell area represents its size and the cell circularity and solidity characterize its shape. The data of E are expressed as mean ± SD with n = 1860 for “untreated” and n = 1440 for “plasma”. ****p < 0.0001. T-test.