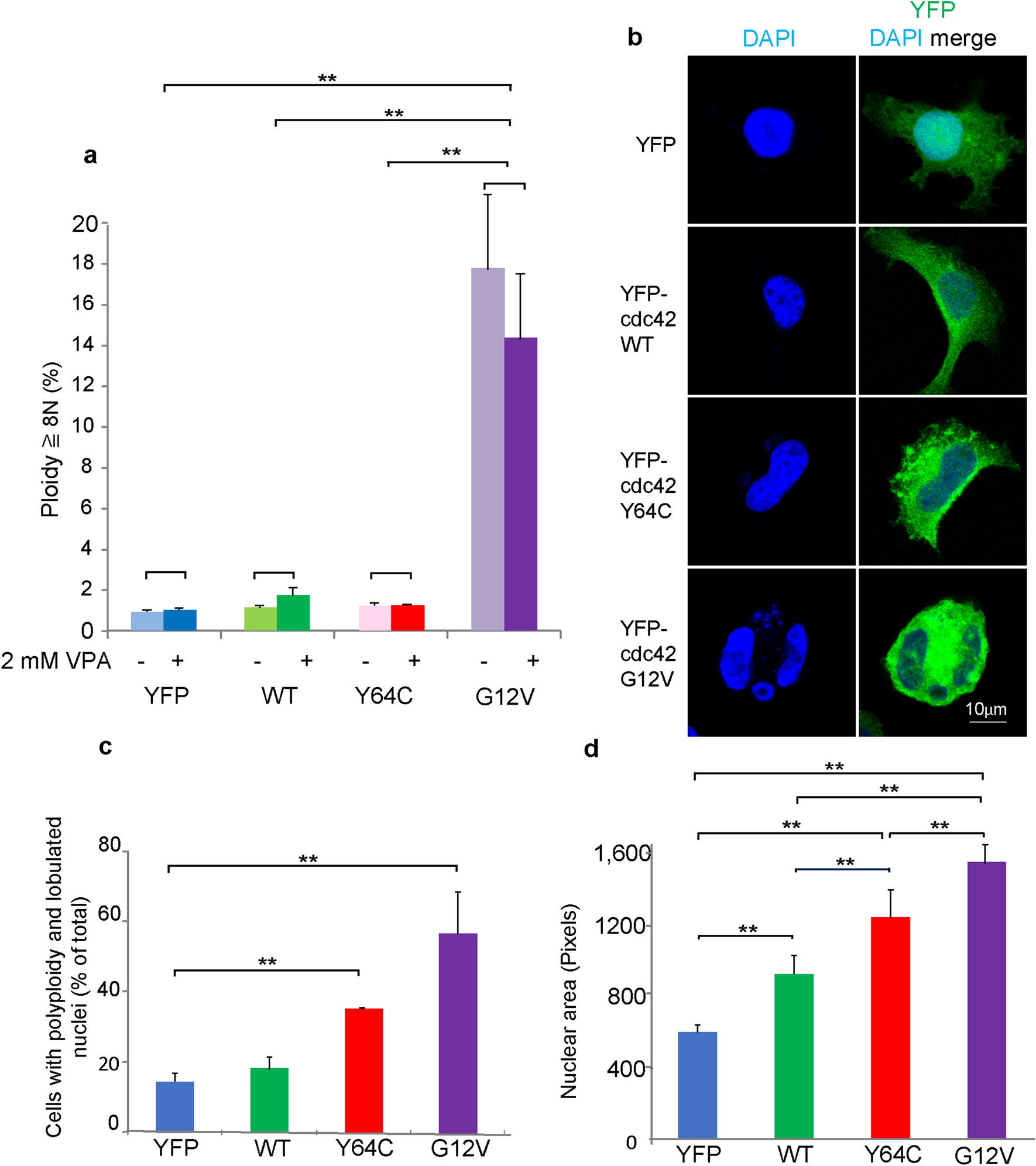
Figure 3

Cdc42 affected the nuclear morphological changes. (a) YFP-tagged Cdc42- or YFP-expressing MEG-01 cells were cultured for 3 days in the absence or presence of VPA. Cells were stained with PI and DNA ploidy was analyzed by FACS. The percentage of polyploid cells (8 N≧) is shown as the mean ± SD (n = 11) of four independent experiments. (b) Representative images of cells stained with DAPI cultured for 7 days in the presence of VPA. Scale bar: 10 μm (c) Cells with nuclear morphological changes were counted (108–731 cells per experiment) and reported as the percentage of total cells obtained from three independent experiments. Data are the mean ± SD. (d) Cells were cultured for 7 days in the presence of VPA. The nuclear area was analyzed in at least 80 cells from each cell type using Image Pro plus. Similar results were obtained from three independent experiments. Data are the mean ± SD. Significance was assessed by the Tukey–Kramer multiple comparison test, *P < 0.05, **P < 0.01.