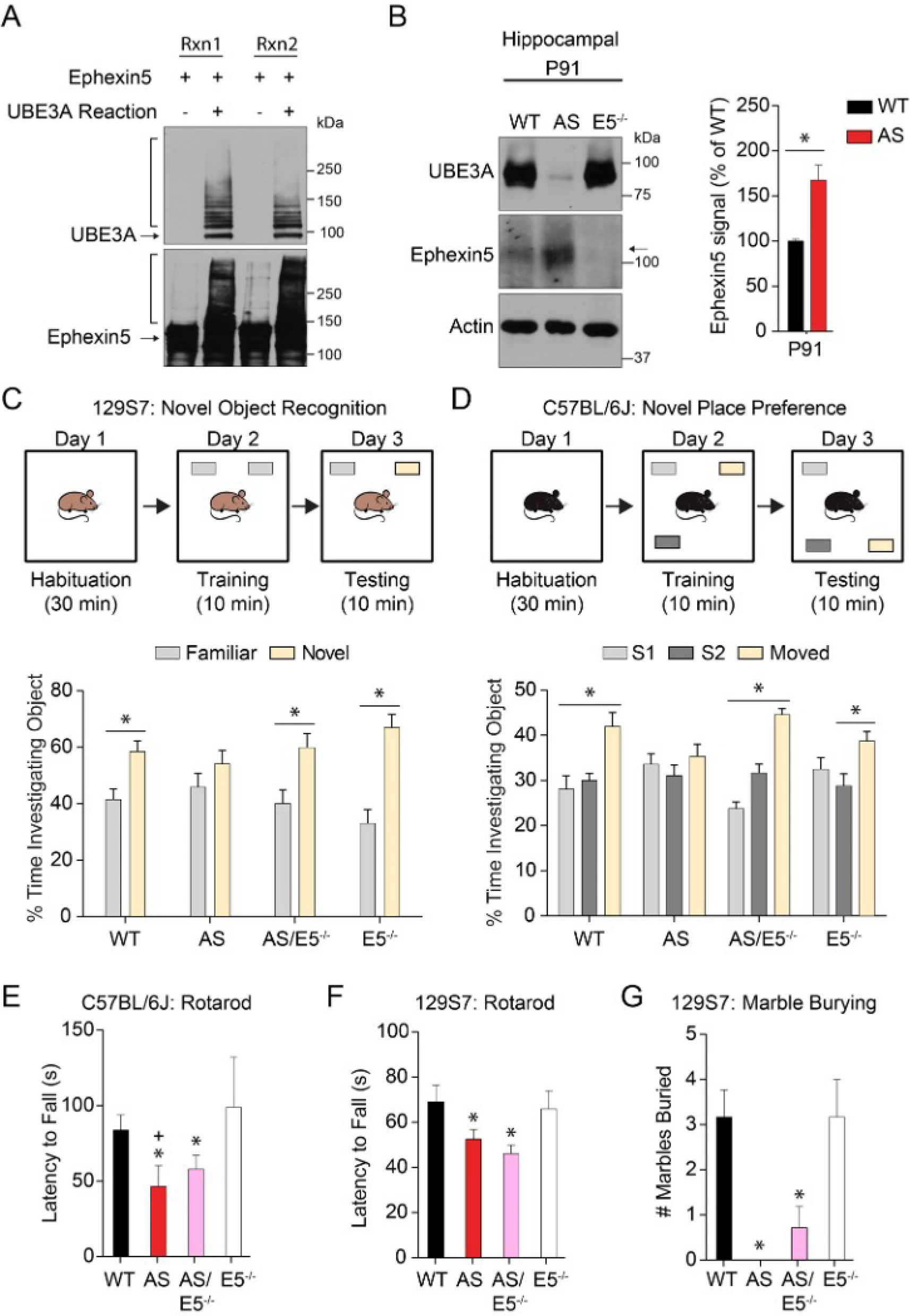
Figure 1

Ephexin5 is upregulated in AS mouse hippocampal tissue and removal of Ephexin5 modulates learning and memory behavioral task. (A) In vitro ubiquitylation assays were performed using purified Ephexin5 protein in the presence or absence of UBE3A reaction buffer (containing UBE1, UBE2L3, UBE3A, E6, Ubiquitin, and Mg-ATP), as indicated. Replicates shown using immunoblot analysis with indicated antibodies. The arrows indicate the unmodified protein and the bracket indicates the smearing due to ubiquitylation. (B) Ephexin5 expression levels are elevated in AS mouse hippocampus. Hippocampi were dissected from wild-type (WT) and AS mice at P91 and lysates were prepared for immunoblotting with indicated antibodies. Quantification of Ephexin5 signal is normalized to Actin signal and compared to WT. Arrow indicates Ephexin5 band. Data are presented as mean ± SEM (n = 4 for WT, n = 5 for AS). *p < 0.05 (unpaired Student’s t-test). (C) Object investigation in the NOR test in 3 month old 129S7 mice. Shown is the percent time spent investigating each object. Data are presented as mean ± SEM. *p < 0.05 (two-way ANOVA) compared to familiar within genotype with post-hoc Holm-Sidak correction. (D) Object investigation in the NPP test in 3 month-old C57Bl/6J mice. Shown is the percent time spent investigating each object. Data are presented as mean ± SEM. *p < 0.05 (two-way ANOVA) compared to the stationary objects (S1 and S2) or as indicated with post-hoc Bonferroni multiple comparisons test. (E) Latency for C57Bl/6J mice to fall off the rotating rod, measured in seconds. Data are presented as mean ± SEM. *p < 0.05 compared to E5−/−, +p < 0.05 compared to WT (one-way ANOVA) with post-hoc Tukey’s multiple comparisons test. (F) Latency for 129S7 mice to fall off the rotating rod, measured in seconds. Data are presented as mean ± SEM. *p < 0.05 (one-way ANOVA) compared to WT and E5−/− with post-hoc Tukey’s multiple comparisons test. (G) Number of marbles buried or covered 2/3 in 20 min by 129S7 mice. Data are presented as mean ± SEM. *p < 0.05 compared to WT and E5−/− (one-way ANOVA) with post-hoc Tukey’s multiple comparisons test. See also Supplementary Fig. 1. Sample size (n) reported in Materials and Methods. Degrees of freedom and exact p values are reported in Supplementary Table 2 and Supplementary Table 3. Behavior analysis used ODlog (v 2.5 http://www.macropodsoftware.com/odlog/).