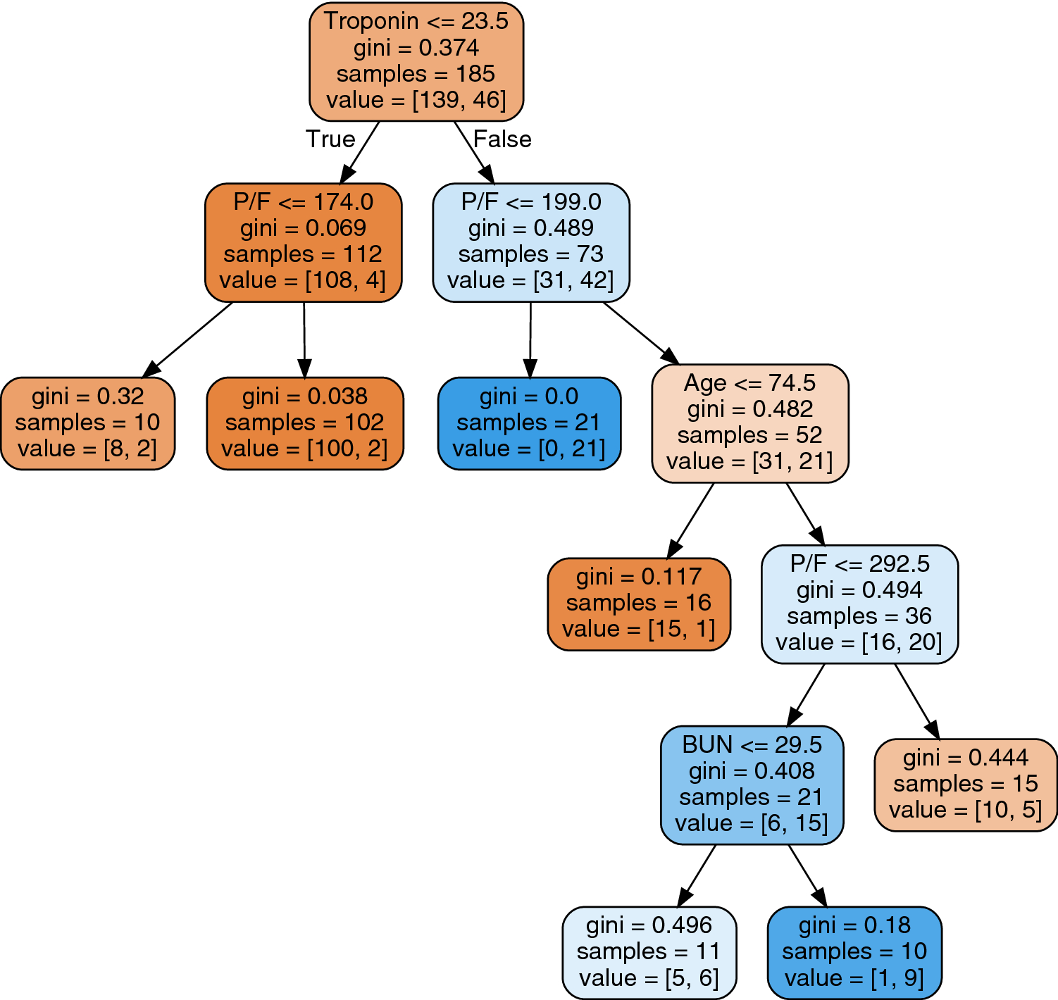
Figure 4

Decision tree trained on all 185 patients that have no missing values among the 6 selected clinical variables. Each node of the tree contains a condition on a clinical variable. We also include the number of patients, and the way they are divided into the two classes (discharged/deceased). The colour of the node shows whether patients are in the discharged class (orange) or deceased class (blue).