Figure 2
From: Toxicity of amantadine hydrochloride on cultured bovine cornea endothelial cells

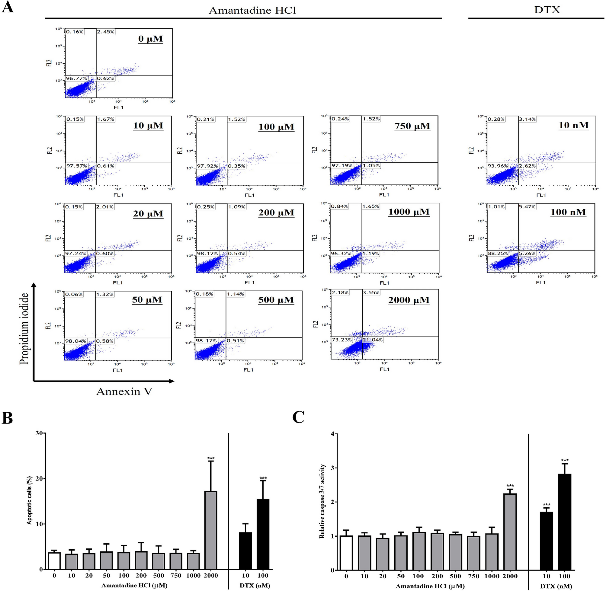
Effect of amantadine HCl on cell apoptosis of bovine cornea endothelial cells. BCE C/D-1b cells were treated with various doses of amantadine HCl (0–2000 μM) or DTX (10 and 100 nM) for 24 h. Cells were stained with Annexin V and PI and assayed by flow cytometry. (A) The results are representative of three independent experiments. (B) Statistical analysis was carried out from three independent experiments. (C) The activity of caspase 3/7 was analyzed by Caspase-Glo 3/7 assay kit. DTX was used as positive control. The data are presented as means ± SD of three independent experiments. Statistical significance was represented as follows: ***p < 0.001 vs. untreated control.