Figure 1
From: Short-term transcriptomic response to plasma membrane injury

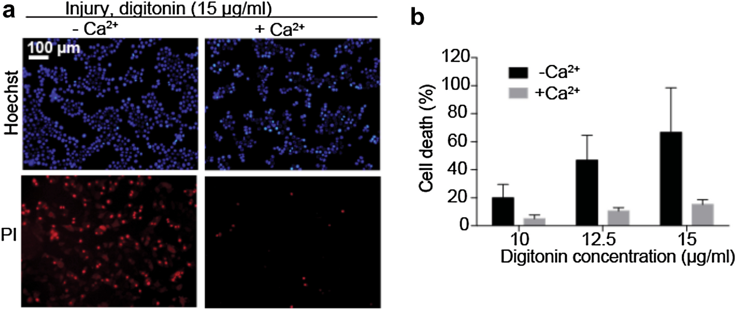
Cells repair from digitonin-induced PM injury in a Ca2+-dependent manner. (a) Representative images of MCF-7 cells injured by 10 min incubation in 15 µg/ml digitonin in the absence (left panel) or presence (right panel) of Ca2+ and then assayed using impermeable PI staining and Hoechst 33,342 (permeable). (b) Percentages of PI-positive cells after injury with 10, 12.5 or 15 µg/ml digitonin. Mean and SD of biological triplicates.