Figure 3
From: Adipose expression of CREB3L3 modulates body weight during obesity

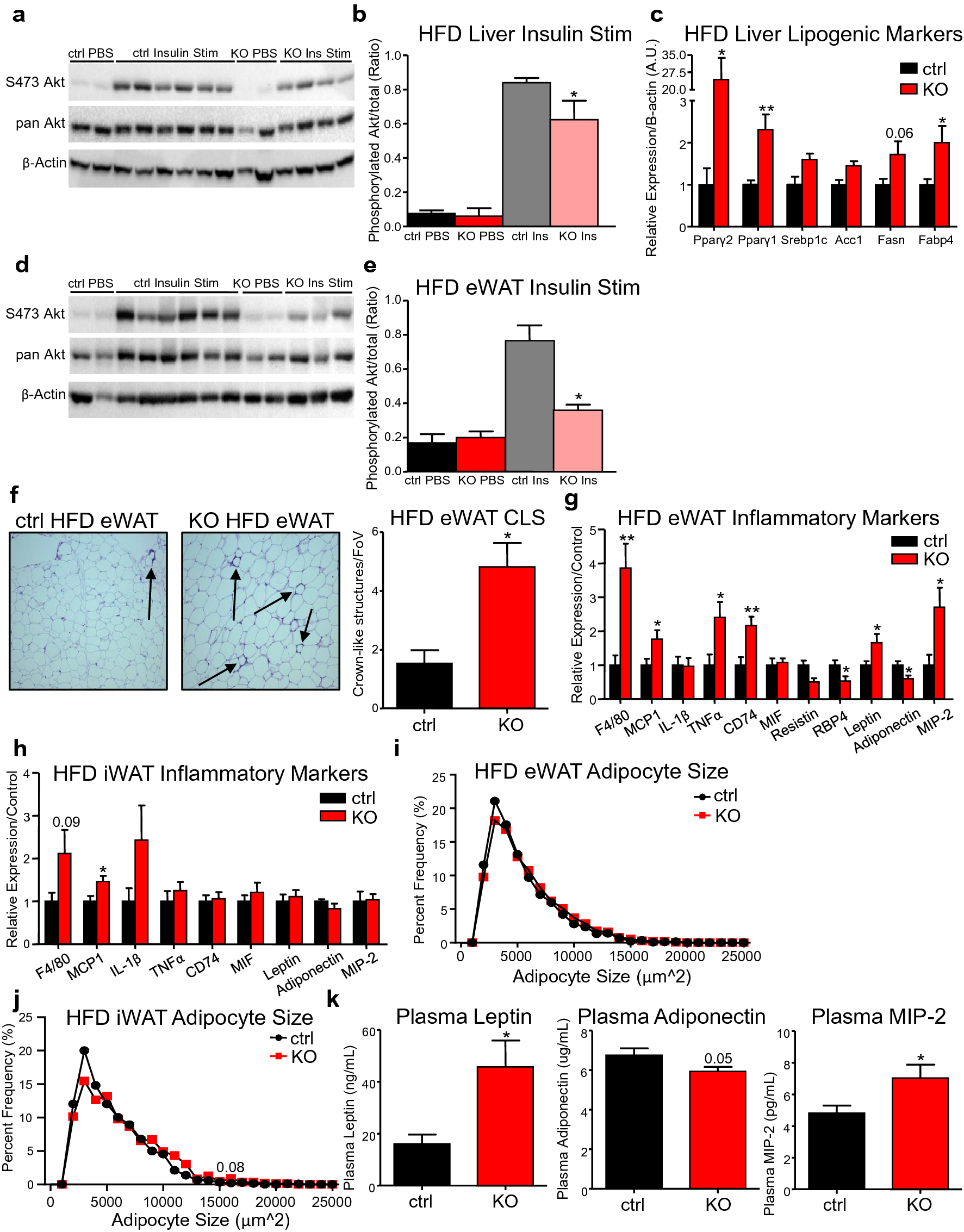
CREB3L3 fKO promotes insulin resistance and adipose inflammation during obesity. (a) Western blot measuring abundance of Akt and Akt phosphorylated at the S473 site in high fat-fed control and fKO livers following injection with PBS or insulin and (b) quantification of Western blot results, with abundance of S473 phosphorylation normalized to abundance of total Akt in liver (n = 2 mice per PBS group; n = 4–6 ins-stimulated mice per group). (c) Quantitative PCR for markers of lipogenesis in control and fKO livers following high-fat feeding (n = 5 mice per group). Lipogenic marker expression was normalized to B-actin housekeeping gene and presented as fold change over controls. (d) Western blot measuring abundance of Akt and Akt phosphorylated at the S473 site in high fat-fed control and fKO eWAT following injection with PBS or insulin and (e) quantification of Western blot results, with abundance of S473 phosphorylation normalized to abundance of total Akt in eWAT (n = 2 mice per PBS group; n = 3–6 insulin-stimulated mice per group). (f) Representative images of H&E-stained eWAT sections following high-fat feeding and quantification of the number of crown-like structures per field of view. Arrows demarcate the presence of crown-like structures (3 images were taken per mouse. n = 4–8 mice per group). (g) Quantitative PCR for markers of inflammation in control and fKO eWAT following high-fat feeding (n = 8–9 mice per group). Target genes were normalized to TBP expression and presented as fold change over controls. (h) Frequency distribution of the adipocyte areas of control and fKO eWAT following high-fat diet (10 images per mouse were used. n = 5 mice per group). (i) Quantitative PCR for markers of inflammation in control and fKO iWAT following high-fat feeding (n = 5–6 mice per group). Target genes were normalized to TBP expression and presented as fold change over controls. (j) Frequency distribution of the adipocyte areas of control and fKO iWAT following high-fat diet (10 images per mouse were used. n = 5 mice per group). (k) Quantification of plasma leptin and MIP-2 concentration following high-fat feeding using multiplex (n = 4–6 mice per group). Adiponectin concentration was measured using ELISA (n = 13–16 mice per group). Data presented as mean ± SEM with sample sizes listed above. The difference in means was analyzed using Student’s t-test where *P < 0.05 and **P < 0.01.