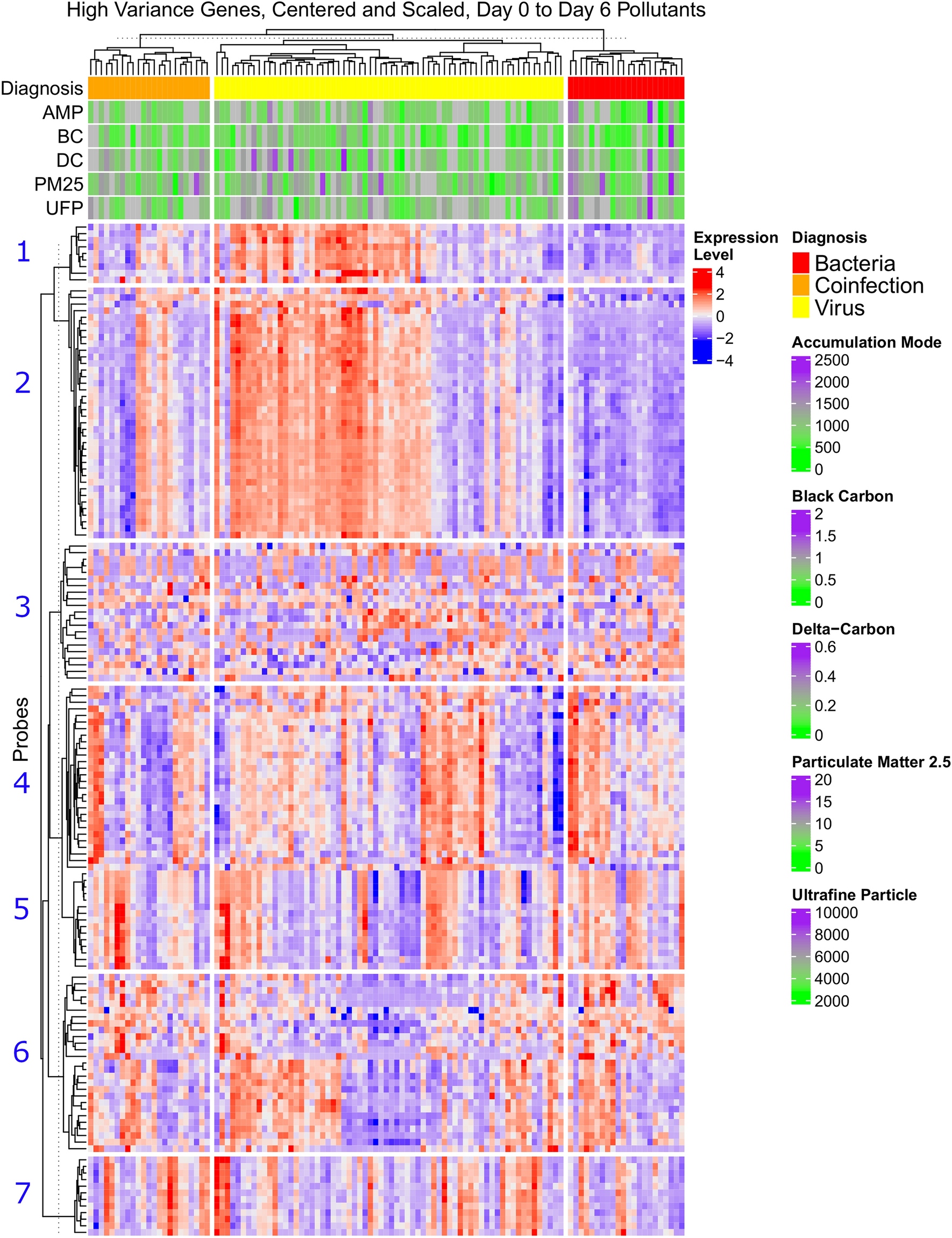
Figure 2
From: The effect of air pollution on the transcriptomics of the immune response to respiratory infection

Heat map of the 150 highest variance genes and corresponding air pollution concentrations, stratified by type of respiratory infection and divided by participant (Columns) and gene cluster (Rows 1–7). The selected expression values were centered and scaled to have mean zero and variance one. The dendrograms were produced using hierarchical clustering on either genes or samples using Euclidean distance and complete linkage. A qualitative threshold (dotted line) was selected to define gene clusters based on the hierarchical clustering.