Figure 4
From: Effect of ondansetron on reducing ICU mortality in patients with acute kidney injury

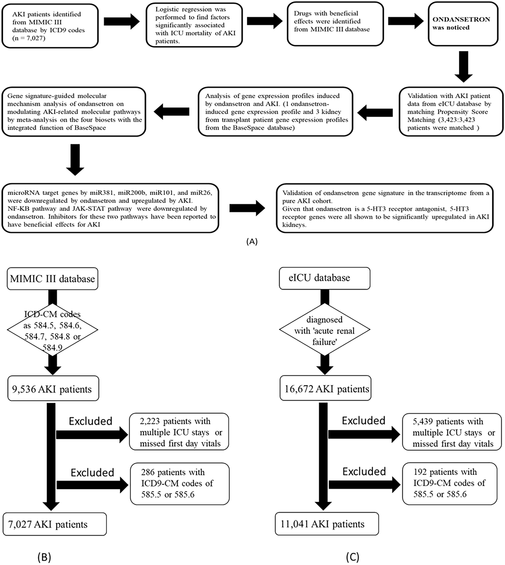
The flowcharts of procedures (A) The overview of the experimental design. (B) The flowchart of AKI patient inclusion in MIMIC III database. And (C) the flowchart of AKI patient inclusion in eICU database. AKI: acute kidney failure.