Figure 2
From: Molecular principles of recruitment and dynamics of guest proteins in liquid droplets

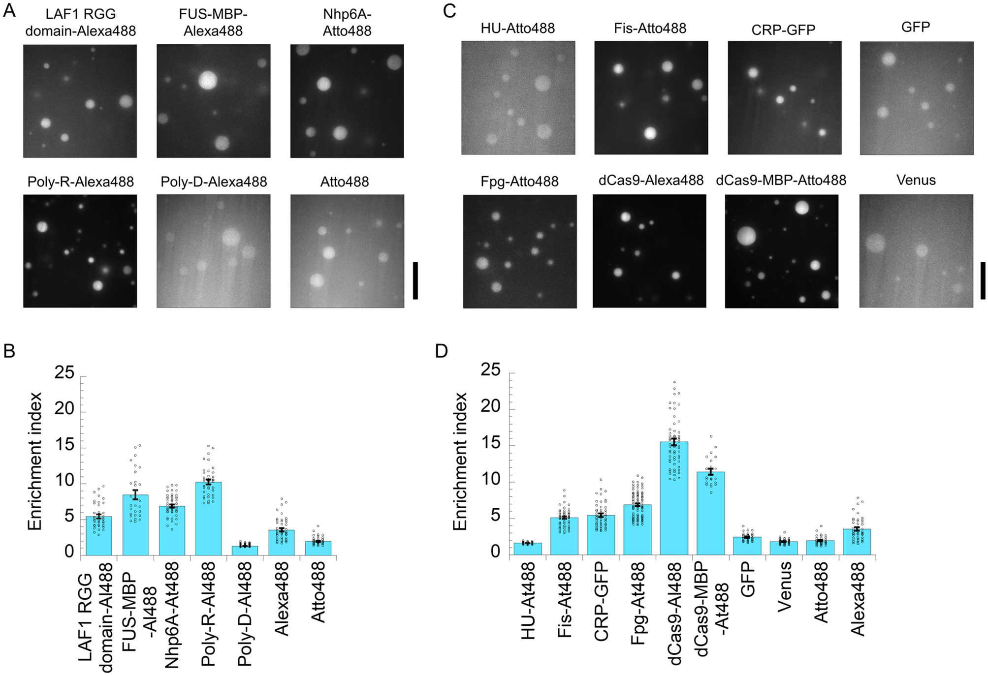
Structural properties of guest proteins do not determine recruitment into liquid p53 tetramer droplets. (A) Fluorescent images of labeled intrinsically disordered proteins (IDPs) and artificial polymers in non-labeled p53 tetramer droplet solution. Alexa488-labeled LAF-1 RGG domain, FUS–Alexa488, Nhp6A–Atto488, Poly-R–Alexa488, and Poly-D–Alexa488 are displayed. (B) Enrichment index (EI) of the guest IDPs and artificial polymers into non-labeled p53 tetramer droplet. At488 and Al488 denote Atto488 and Alexa488, respectively. Significant difference of the average EI values for all IDPs and artificial polymers from Alexa488 or Atto488 was confirmed using Welch’s t test with α = 0.05. (C) Fluorescent images of labeled folded and fluorescent proteins in non-labeled p53 tetramer droplet solution. HU–Atto488, Fis–Atto488, CRP–GFP, FPG–Atto488, dCas9–Alexa488, dCas9–MBP–Atto488, GFP, and Venus are displayed. (D) EI of the guest folded proteins into non-labeled p53 tetramer droplet. Scale bars in panels B and D denote 20 μm. The errors in panels B and D denote the standard errors. Significant difference of the average EI values for all folded proteins, except for CRP, from Alexa488 or Atto488 was confirmed using Welch’s t test with α = 0.05. Similarly, significant difference of the average EI values between CRP-GFP and GFP was confirmed.